首页 实物视频演示 仿真视频演示 设计说明书预览 答辩PPT预览
仿真视频演示:
软件安装:
资料预览
效果图:
总体资料:

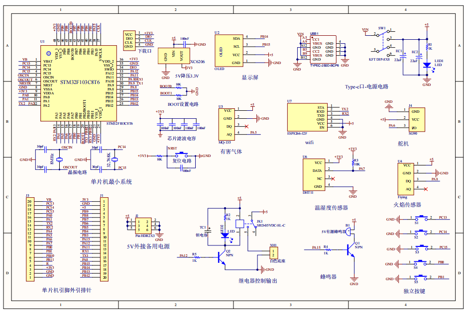
原理图:

软件设计流程:


系统框图:

本设计以STM32单片机为核心控制器,加上其他的模块一起组成基于单片机的智能粮仓系统设计,其中包含中控部分、输入部分和输出部分。中控部分采用了STM32单片机,其主要作用是获取输入部分数据,经过内部处理,控制输出部分。输入由五部分组成,第一部分是火焰传感器,通过该模块检测粮仓内是否着火;第二部分是温湿度检测模块,通过该模块检测仓内温湿度值;第三部分是有害气体检测模块,通过该模块实现对空气有害气体检测;第四部分是独立按键,用于换界面,开关舵机,切换粮食种类模式,控制风扇和蜂鸣器开关,设置温湿度阈值;第五部分是供电电路,给整个系统供电。输出由五部分组成,第一部分是OLED显示屏,用于显示获取的参数值及其设置的阈值,显示设置粮食模式;第二部分是SG90舵机,模拟水阀的开关;第三部分是继电器控制,有害气体超过阈值,进行通风;第四部分是WIFI模块,通过该模块上传获取的数据至手机并控制;最后一部分是蜂鸣器,当出现温湿度大于阈值时,蜂鸣器报警。
硬件清单:










