首页 实物视频演示 仿真视频演示 设计说明书预览 答辩PPT预览
仿真视频演示:
软件安装:
资料预览
效果图:
总体资料:

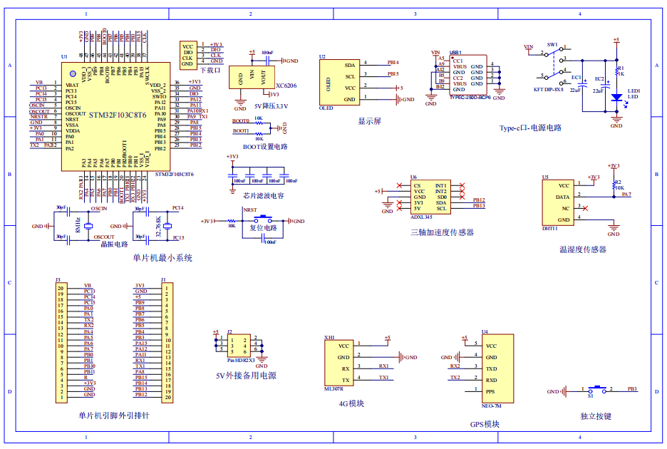
原理图:

软件设计流程:


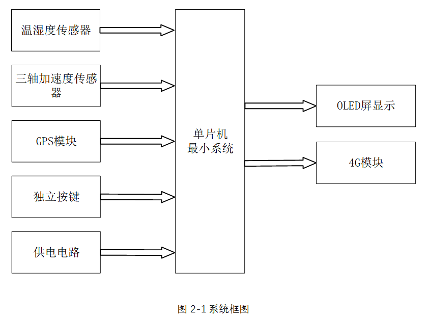
系统框图:

本设计以STM32单片机为核心控制器,加上其他的模块一起组成基于STM32单片机的儿童智能手表系统设计,其中包含中控部分、输入部分和输出部分。中控部分采用了STM32单片机,其主要作用是获取输入部分数据,经过内部处理,控制输出部分。输入由五部分组成,第一部分是温湿度传感器,可以检测当前的温湿度值;第二部分三轴加速度传感器,用于记录步数;第三部分是GPS模块,用于获取经纬度位置;第四部分是独立按键,用于电话报警;最后一部分是供电电路,给整个系统供电。输出由两部分组成,第一部分是OLED显示屏,通过显示屏显示系统名称、经纬度、温湿度和步数;第二部分是4G模块,将获取的数据上传至云平台,同时可以进行电话报警。
硬件清单:










