首页 实物视频演示 仿真视频演示 设计说明书预览 答辩PPT预览
仿真视频演示:
软件安装:
资料预览
效果图:
总体资料:

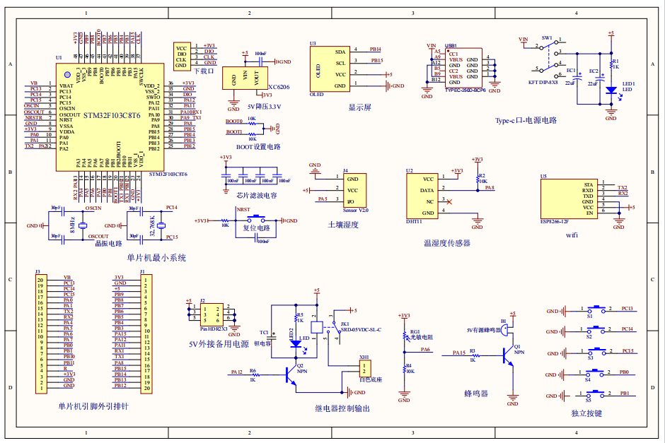
原理图:

软件设计流程:


系统框图:

本设计以STM32单片机为核心控制器,加上其他的模块一起组成基于单片机食用菌智慧农业系统设计,其中包含中控部分、输入部分和输出部分。中控部分采用了STM32单片机,其主要作用是获取输入部分数据,经过内部处理,控制输出部分。输入由五部分组成,第一部分是DHT11温湿度检测模块,用于检测当前环境的温湿度;第二部分是土壤湿度传感器,用于获取当前土壤湿度;第三部分是光敏电阻,用于检测当前光照强度值;第四部分是独立按键,用于切换界面、设置温湿度/光照阈值以及打开喷水;第五部分是供电电路,给整个系统供电。输出由四部分组成,第一部分是OLED显示屏,显示环境温湿度、土壤湿度、光照值和设置环境温湿度/光照阈值。第二部分是继电器,可以手动控制喷水;第三部分是蜂鸣器,当环境温湿度/光照超过其最大值,蜂鸣器报警;最后一部分是WIFI模块,将检测到的数据通过该模块发送给移动端,也可通过该模块在移动端设置阈值。
硬件清单:










