首页 实物视频演示 仿真视频演示 设计说明书预览 答辩PPT预览
实物视频演示:
软件安装:
资料预览
效果图:

总体资料:

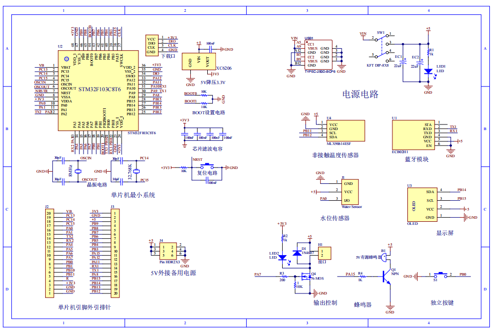
原理图:
软件设计流程:


系统框图:

本设计以STM32单片机为核心控制器,加上其他的模块一起组成便携消毒柜控制的整个系统,其中包含中控部分、输入部分和输出部分。中控部分采用了STM32单片机,其主要作用是获取输入部分数据,经过内部处理,控制输出部分。输入由四部分组成,第一部分是水位传感器,通过该模块可以检测当前消毒液位值;第二部分是非接触温度传感器,通过该模块可以检测当前体温;第三部分是独立按键,通过该模块可以控制雾化器开关;第四部分是供电电路,通过该模块给整个系统进行供电。输出由四部分组成,第一部分是OLED显示模块, 通过该模块可以显示系统名称、体温和消毒液位;第二部分是N-MOS管,通过该模块控制雾化功能;第三部分是ECB02蓝牙模块,通过该模块上传获取的数据;最后一部分是蜂鸣器,当体温超过阈值,或者消毒液不足时,进行报警。
硬件清单:








