首页 实物视频演示 仿真视频演示 设计说明书预览 答辩PPT预览
仿真视频演示:
软件安装:
资料预览
效果图:
总体资料:

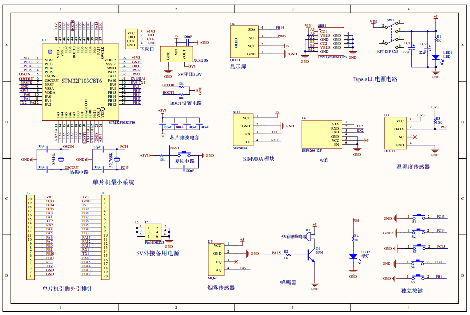
原理图:

软件设计流程:


系统框图:

本设计以STM32单片机为核心控制器,加上其他的模块一起组成基于单片机的火灾报警系统,其中包含中控部分、输入部分和输出部分。中控部分采用了STM32单片机,其主要作用是获取输入部分数据,经过内部处理,控制输出部分。输入由四部分组成,第一部分是烟雾传感器,用于检测当前烟雾浓度值;第二部分是温湿度传感器,用于检测当前温湿度值;第三部分是独立按键,用于切换界面、设置温度和烟雾阈值;四部分是供电电路,给整个系统进行供电。输出由五部分组成,第一部分是OLED显示屏, 显示当前系统名称、温度和烟雾值及其设置阈值;第二部分是GSM模块,当温度/烟雾超过阈值,发送报警短信;第三部分是WIFI模块,通过WIFI上传获取的数据至手机,同时通过手机可以设置烟雾和温度阈值;第四和第五部分分别是LED和蜂鸣器组成声光报警器,当检测到烟雾/温度超过阈值,进行声光报警。
硬件清单:










