首页 实物视频演示 仿真视频演示 设计说明书预览 答辩PPT预览
仿真视频演示:
软件安装:
资料预览
效果图:
总体资料:

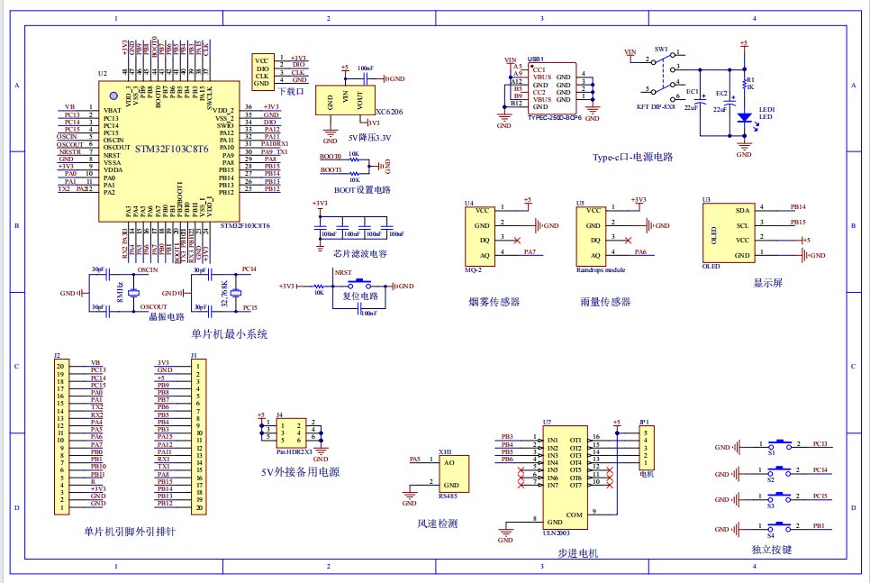
原理图:

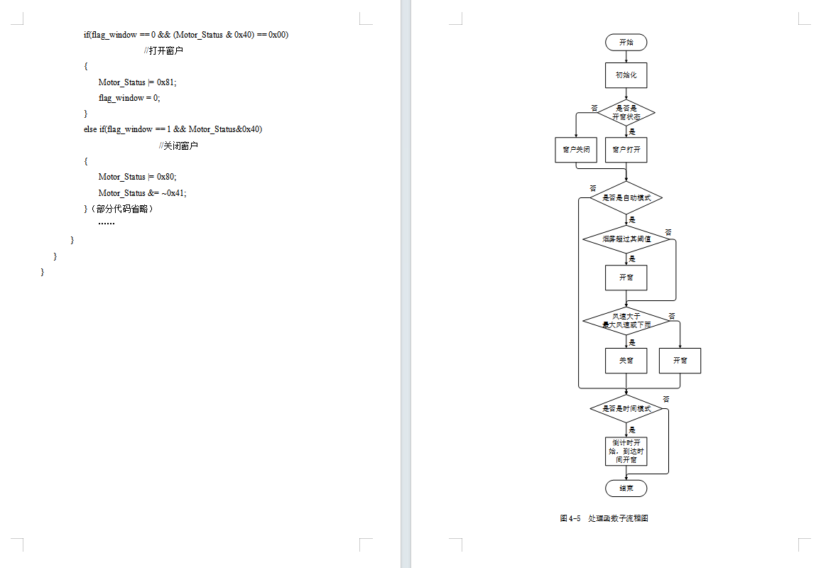
软件设计流程:



系统框图:

本设计以STM32单片机为核心控制器,加上其他的模块一起组成智能窗户的整个系统,其中包含中控部分、输入部分和输出部分。中控部分采用了STM32F103C8T6单片机,其主要作用是获取输入部分数据,经过内部处理,控制输出部分。输入由五部分组成,第一部分是烟雾传感器,通过该模块可检测当前的烟雾值;第二部分是风速检测模块,通过该模块可检测当前的风速;第三部分是雨量传感器,通过该模块可检测当前的雨量;第四部分是独立按键,通过按键切换界面和模式、设置风速最大值、雨量最大值、烟雾最大值、设置倒计时时间等;第五部分是供电电路,给整个系统进行供电。输出由三部分组成,第一部分是OLED显示模块,通过该模块显示烟雾、雨量、风速、模式、开窗间隔等;第二部分是步进电机,通过该模块控制窗户的开和关。
硬件清单:










