首页 实物视频演示 仿真视频演示 设计说明书预览 答辩PPT预览
仿真视频演示:
软件安装:
资料预览
效果图:
总体资料:

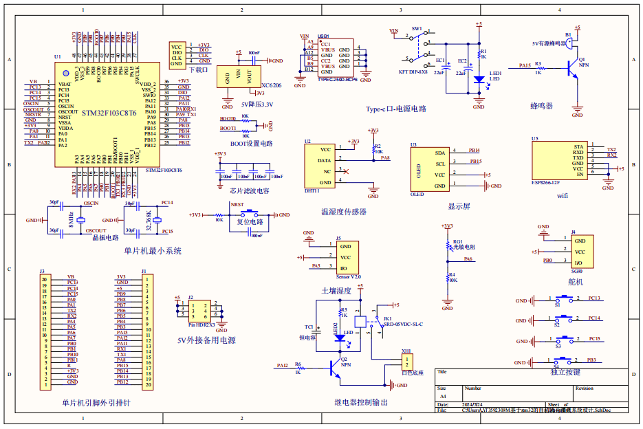
原理图:

软件设计流程:


系统框图:

本设计以STM32单片机为核心控制器,加上其他的模块一起组成基于STM32的自动浇花灌溉系统设计,其中包含中控部分、输入部分和输出部分。中控部分采用了STM32单片机,其主要作用是获取输入部分数据,经过内部处理,控制输出部分。输入由五部分组成,第一部分是温湿度传感器,用于检测土壤温度;第二部分是2个土壤湿度传感器,用于检测当前土壤湿度值;第三部分是光敏电阻。用于检测当前的光照值;第四部分是独立按键,用于切换界面和模式、开关浇水、切换遮阳闭合状态、设置土壤湿度/温度和光照阈值;第五部分是供电电路,给整个系统供电。输出由四部分组成,第一部分是OLED显示屏,显示土壤湿度和温度、光照和模式,设置土壤温湿度、光照阈值。第二部分是继电器,可以控制浇水,可以按键/手机控制/设置计时浇水;第三部分是舵机,通过舵机转动角度进行半遮阳和全遮阳;最后一部分是WIFI模块,将检测到的数据通过该模块发送给移动端,也可通过该模块在移动端设置。
硬件清单:











程序的源代码在哪里(完整的)
购买后使用必读有详细说明
是不是需要购买实物资料才能看见,因为我只购买了说明书
是的