首页 实物视频演示 仿真视频演示 设计说明书预览 答辩PPT预览
实物视频演示:
软件安装:
资料预览
效果图:

总体资料:

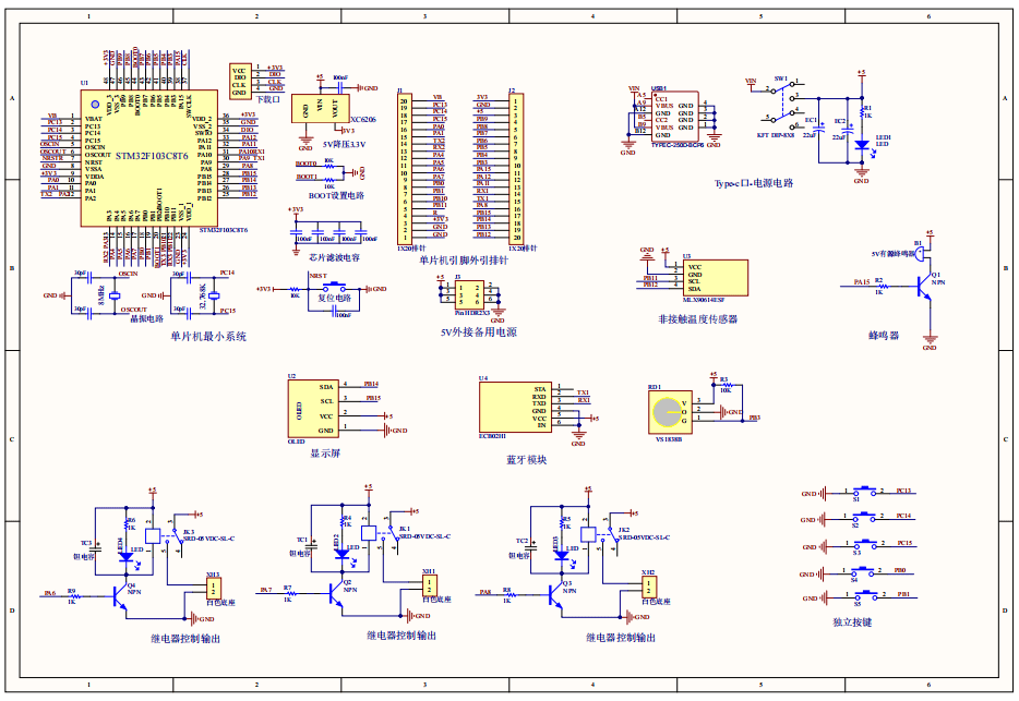
原理图:

软件设计流程:


系统框图:

本设计以STM32单片机为核心控制器,加上其他的模块一起组成基于单片机的红外测温智能空调的整个系统,其中包含中控部分、输入部分和输出部分。中控部分采用了STM32单片机,其主要作用是获取输入部分数据,经过内部处理,控制输出部分。输入由五部分组成,第一部分是ECB02蓝牙模块,过该模块可连接手机,由手机控制空调;第二部分是MLX90614非接触式测温模块,通过该模块可检测当前的温度;第三部分是红外接收管,通过该模块可以接收遥控器发出的数据;第四部分是独立按键,用于切换界面、打开或关闭空调、设置温度阈值等;第五部分是供电电路,给整个系统进行供电。输出由五部分组成,第一部分是OLED显示模块, 通过该模块可以显示温度、空调的状态等;第二部分是蜂鸣器,通过遥控器可控制空调;第三、四、五部分是3个继电器,分别控制空调的开关、加热、制冷。
硬件清单:







