首页 实物视频演示 设计说明书预览 答辩PPT预览
实物视频演示:
软件安装:
资料预览
效果图:

总体资料:

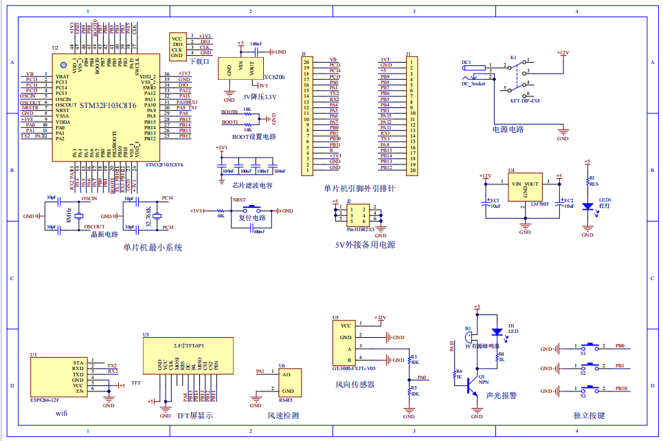
原理图:

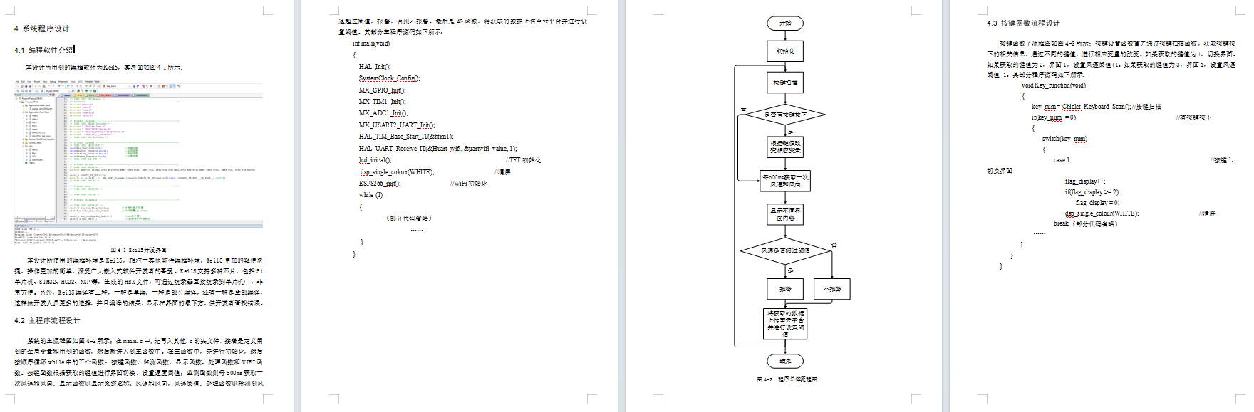
软件设计流程:


系统框图:

本设计以STM32单片机为核心控制器,加上其他的模块一起组成基于单片机的风速风向设计的整个系统,其中包含中控部分、输入部分和输出部分。中控部分采用了STM32单片机,其主要作用是获取输入部分数据,经过内部处理,控制输出部分。输入由四部分组成,第一部分是风速检测模块,用于检测当前的风速值;第二部分是风向检测模块,用于检测当前的风向;第三部分是独立按键,进行界面切换、设置风速阈值;第四部分是供电电路,给整个系统供电。
输出由三部分组成,第一部分是TFT显示屏,用于显示系统名称、风速和风向,风速阈值;第二部分是WIFI模块,可以进行数据的传输,查看数据并设置阈值;第三部分是声光报警,当风速超标时,进行报警。
硬件清单:







