首页 实物视频演示 仿真视频演示 设计说明书预览 答辩PPT预览
仿真视频演示:
软件安装:
资料预览
效果图:
总体资料:

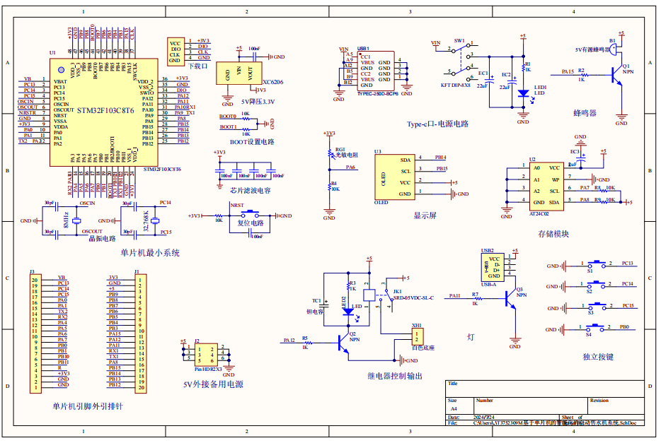
原理图:

软件设计流程:


系统框图:

本设计以STM32单片机为核心控制器,加上其他的模块一起组成基于单片机的智能化的自动售水设计的整个系统,其中包含中控部分、输入部分和输出部分。中控部分采用了STM32单片机,其主要作用是获取输入部分数据,经过内部处理,控制输出部分。输入由四部分组成,第一部分是AT24C02存储模块,用于存储信息;第二部分是光敏电阻,用于检测当前光照值;第三部分是独立按键,可以切换界面、开关出水、设置单价和充值金额等;第四部分是供电电路,给整个系统供电。输出由四部分组成,第一部分是OLED显示屏,显示出水量、单价和余额,设置单价和充值等;第二部分是继电器,用于加热;第三部分是USB灯,用于照明;最后一部分是蜂鸣器,用于提醒出水完毕。
硬件清单:










