首页 实物视频演示 仿真视频演示 设计说明书预览 答辩PPT预览
仿真视频演示:
软件安装:
资料预览
效果图:
总体资料:

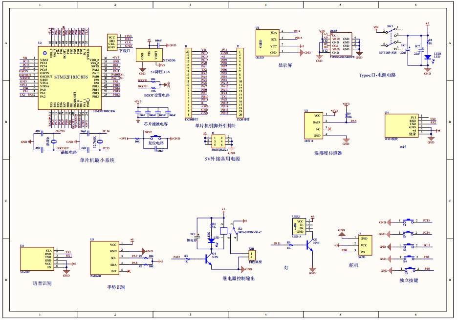
原理图:

软件设计流程:


系统框图:

本设计以STM32单片机为核心控制器,加上其他的模块一起组成基于基于STM32的手势识别智能家居的整个系统,其中包含中控部分、输入部分和输出部分。中控部分采用了STM32单片机,其主要作用是获取输入部分数据,经过内部处理,控制输出部分。输入由四部分组成,第一部分是温湿度传感器,用于检测当前温湿度值;第二部分是独立按键,通过按键开关播报、舵机、风扇的灯;第三部分是PAJ7620手势识别模块,用于识别手势,根据不同手势进行相关操作;第四部分是供电电路,给整个系统供电。输出由六部分组成,第一部分是OLED显示屏,显示当前温湿度,舵机/风扇和灯光开关情况;第二部分是USB灯,用于照明;第三部分是SU-03T语音模块,进行语音播报家居开关状态;第四部分是SG90舵机,用于模拟窗户的开关;第五部分是继电器控制输出,用于控制风扇转动;最后是WiFi模块,通过该模块将获取的温湿度值、舵机、灯和风扇状态发送到云端,并可以控制其开关。
硬件清单:











仿真运行了没有反应啊,还有那个程序讲解里面没有东西😭😭😭