首页 实物视频演示 仿真视频演示 设计说明书预览 答辩PPT预览
仿真视频演示:
软件安装:
资料预览
效果图:
总体资料:

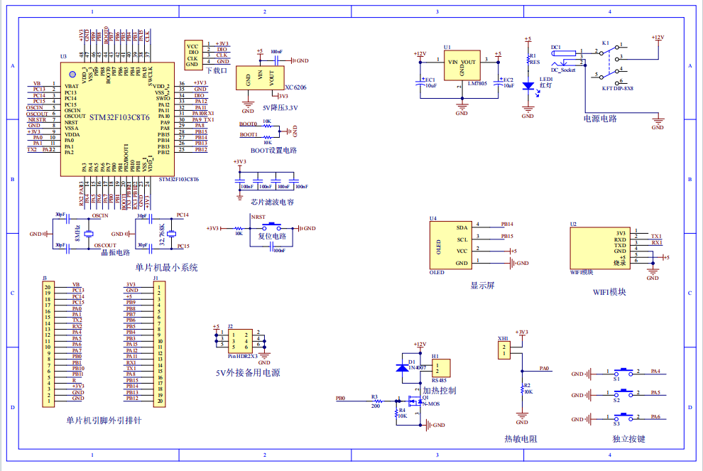
原理图:
软件设计流程:

系统框图:

本设计以STM32单片机为核心控制器,加上其他的模块一起组成基于stm32的智能加热系统,其中包含中控部分、输入部分和输出部分。中控部分采用了STM32单片机,其主要作用是获取输入部分数据,经过内部处理,控制输出部分。系统输入由三部分组成,第一部分是热敏电阻,通过该模块检测当前温度;第二部分是独立按键,用于切换界面,设置维持温度阈值;第三部分是供电电路,给整个系统进行供电。
输出由三部分组成,第一部分是OLED显示屏,显示实时温度和目标温度值,以及显示维持温度;第二部分是N-MOS管控制,控制加热;最后是WIFI模块,通过WIFI将获取的数据上传手机端并设置阈值。
硬件清单:











