首页 实物视频演示 仿真视频演示 设计说明书预览 答辩PPT预览
仿真视频演示:
软件安装:
资料预览
效果图:
总体资料:

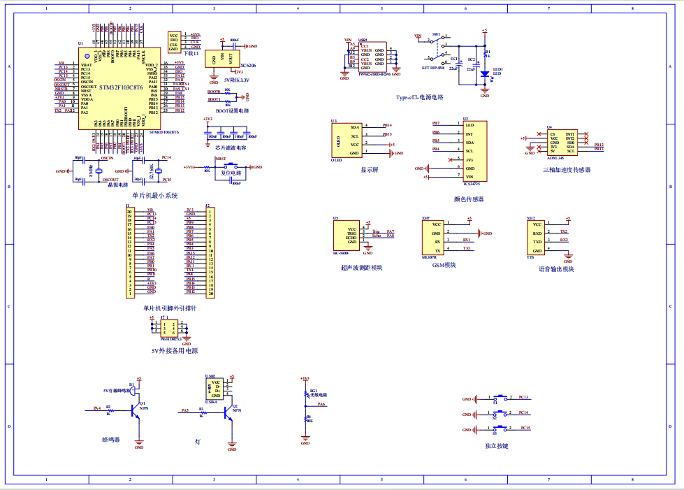
原理图:
软件设计流程:


系统框图:

本设计以STM32单片机为核心控制器,加上其他的模块一起组成基于单片机的盲人导航系统,其中包含中控部分、输入部分和输出部分。中控部分采用了STM32单片机,其主要作用是获取输入部分数据,经过内部处理,控制输出部分。输入由六部分组成,第一部分是颜色传感器,用于识别红绿灯;第二部分是三轴加速度传感器,检测是否摔倒;第三部分是HC-SR04超声波检测模块,通过该模块检测前方是否有障碍物;第四部分是光敏电阻,通过该模块检测出当前光照强度;第五部分是独立按键,通过按键给手机发送信息、清零、切换界面;第六部分是供电电路,给整个系统供电。输出由五部分组成,第一部分是OLED显示模块,显示距离、光照强度、状态、是否摔倒、交通灯状态等;第二部分是GSM卡,给手机发送报警信息;第三部分是TTS语音输出模块,摔倒时进行语音求救;第四部分是蜂鸣器,当前方出现障碍物时蜂鸣器报警;第五部分是USB灯,当检测到的光照强度小于设置的阈值,USB灯亮。
硬件清单:











