首页 实物视频演示 仿真视频演示 设计说明书预览 答辩PPT预览
仿真视频演示:
软件安装:
资料预览
效果图:
总体资料:

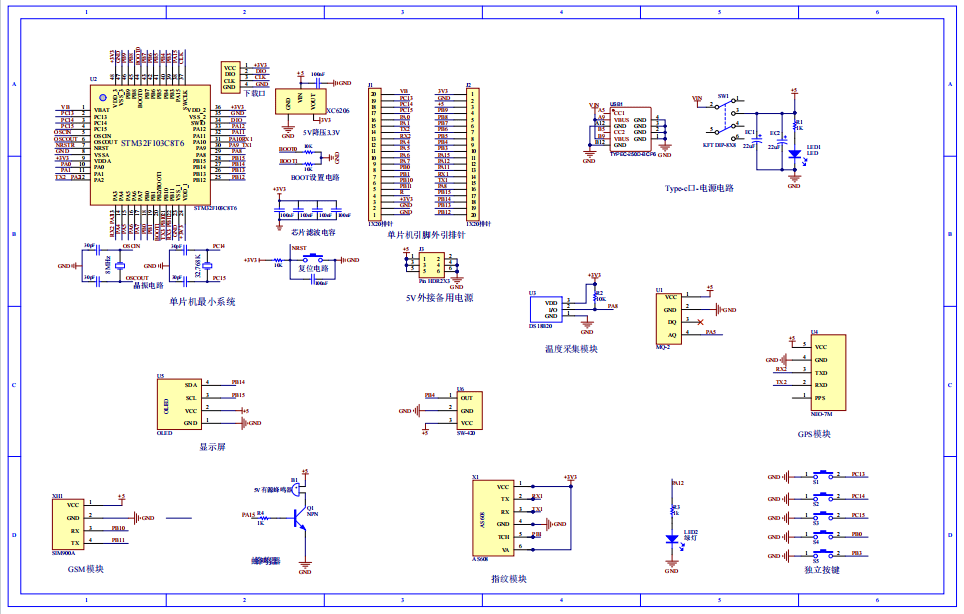
原理图:
软件设计流程:


系统框图:

本设计以STM32单片机为核心控制器,加上其他的模块一起组成基于单片机的车辆防盗设计的整个系统,其中包含中控部分、输入部分和输出部分。中控部分采用了STM32单片机,其主要作用是获取输入部分数据,经过内部处理,控制输出部分。输入由七部分组成,第一部分是温度传感器,用于检测当前的温度值;第二部分是指纹模块,用于检测当前指纹,确认驾驶身份,指纹识别成功可启动车辆;第三部分是GPS模块,用于获取经纬度位置;第四部分是震动传感器,用于检测是否震动;第五部分是烟雾传感器,通过该模块检测烟雾值;第六部分是独立按键,用于切换设置界面和模式、设置阈值和消除报警、添加/删除指纹;第七部分是供电电路,给整个系统进行供电。输出由四部分组成,第一部分是OLED显示屏, 通过该模块显示车辆防盗系统、当前模式、温度、烟雾以及设置阈值、经纬度;第二部分是GSM模块,安防模式下检测到震动大于等于80,或温度/烟雾超过最大值,会发送报警短信;第三部分是蜂鸣器,异常情况进行报警;第四部分是LED,车辆启动亮灯。
硬件清单:











