首页 实物视频演示 仿真视频演示 设计说明书预览 答辩PPT预览
仿真视频演示:
软件安装:
资料预览
效果图:
总体资料:

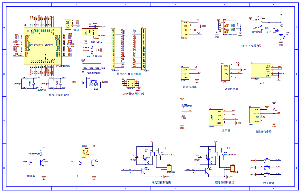
原理图:
软件设计流程:


系统框图:

本设计以STM32单片机为核心控制器,加上其他的模块一起组成基于单片机的家居安防设计与实现,其中包含中控部分、输入部分和输出部分。中控部分采用了STM32单片机,其主要作用是获取输入部分数据,经过内部处理,控制输出部分。输入由七部分组成,第一部分是温湿度传感器,检测当前温湿度值;第二部分是火焰传感器,用于检测火焰;第三部分是空气质量传感器,用于检测当前的空气质量情况;第四部分是霍尔传感器,用于检测门是否关好;第五部分是光敏电阻,用于检测光照强度;第六部分是独立按键,用于切换界面、设置温度/烟雾/光照阈值;第七部分是供电电路,给整个系统进行供电。
输出由六部分组成,第一部分是OLED显示模块, 显示当前的温湿度、空气质量和光照强度,是否有火灾和防盗情况,以及显示设置温度/空气质量/光照阈值;第二部分是USB灯,可以照明;第三、四部分是2个继电器,分别控制降温和通风;第五部分是WIFI模块,通过WIFI将获取的数据上传至手机并可设置阈值;最后是蜂鸣器,当检测到有火,防盗异常,温度/烟雾超过阈值,报警。
硬件清单:











