首页 实物视频演示 仿真视频演示 设计说明书预览 答辩PPT预览
仿真视频演示:
软件安装:
资料预览
效果图:
总体资料:

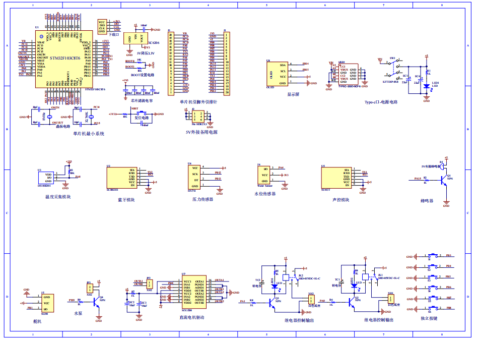
原理图:
软件设计流程:


系统框图:

本设计以STM32单片机为核心控制器,加上其他的模块一起组成基于单片机的智能洗衣机的整个系统,其中包含中控部分、输入部分和输出部分。中控部分采用了STM32单片机,其主要作用是获取输入部分数据,经过内部处理,控制输出部分。输入由七部分组成,第一部分是DS18B20温度检测模块,用于检测洗衣机内的水温;第二部分是HX711压力传感器,通过该模块检测洗衣机内的重量;第三部分是水位传感器,用于检测洗衣机内的水位;第四部分是独立按键模块,该模块用于设置洗衣机的工作模式;第五部分是供电电路给整个系统供电;第六部分是SU-03T声控模块模块,通过该模块语音控制洗衣机的工作模式。第七部分是蓝牙模块,通过蓝牙连接手机实现与按键相同功能。输出由七部分组成,第一部分是OLED显示屏,显示水温、水位、重量和洗衣机的工作模式等;第二部分是SG90舵机,用于模拟洗衣机的放水阀;第三部分是两个个继电器,一个用于加热另一个用于控制风扇自动吹风;第四部分是水泵,给洗衣机加水;第五部分是MX1508驱动直流电机,模拟洗衣机的转动;第六部分是蜂鸣器,当洗衣结束后时,蜂鸣器响1秒,进行提醒。
硬件清单:












这个带实物多少钱
程序在哪里