首页 实物视频演示 仿真视频演示 设计说明书预览 答辩PPT预览
实物视频演示:
软件安装:
资料预览
效果图:

总体资料:

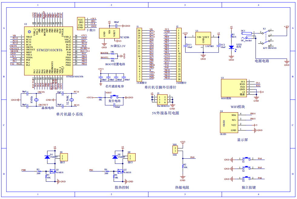
原理图:
软件设计流程:


系统框图:

本设计以STM32F103C8T6单片机为核心控制器,加上其他的模块一起组成基于PID的恒温箱控制设计的整个系统,其中包含中控部分、输入部分和输出部分。中控部分采用了STM32F103C8T6单片机,其主要作用是获取输入部分数据,经过内部处理,控制输出部分。输入由三部分组成,第一部分是热敏电阻,用于获取温度;第二部分是独立按键,切换设置界面、设置维持温度阈值;第三部分是供电电路,用于给整个系统供电。
输出由三部分组成;第一部分是OLED显示屏,用于显示实时温度和目标温度;第二部分是2个N-MOS管控制,分别控制加热和制冷;最后是WIFI模块,上传实时温度信息并可以控制目标温度阈值。
硬件清单:








