首页 实物视频演示 仿真视频演示 设计说明书预览 答辩PPT预览
软件安装:
资料预览
效果图:

总体资料:

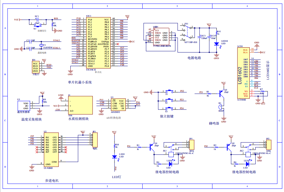
原理图:

软件设计流程:



系统框图:

本设计以STC89C52单片机为核心控制器,加上其他的模块一起组成智能水杯的整个系统,其中包含中控部分、输入部分和输出部分。中控部分采用了STC89C52单片机,其主要作用是获取输入部分数据,经过内部处理,控制输出部分。输入由四部分组成,第一部分是DS18B20温度检测模块,通过该模块可检测当前的温度值;第二部分是TDS水质检测模块,通过该模块可检测当前的颗粒物浓度;第三部分是独立按键,通过三个独立按键切换界面和调整定时时间及温度阈值;第四部分是供电电路,给整个系统进行供电。输出由六部分组成,第一部分是LCD1602显示模块, 通过该模块可以显示当前水温、定时剩余时间、水质颗粒物浓度、杯盖状态及修改界面等;第二部分是继电器控制加热片,当温度小于设置最小值时,加热继电器闭合,加热片工作,进行加热;第三部分是继电器控制制冷片,当温度大于设置最大值时,制冷继电器闭合,制冷片工作,进行制冷;第四部分是电机驱动模块控制四项步进电机,模拟开盖或关盖;第五部分是LED指示灯,每按一次按键,则指示灯亮一次;第六部分是蜂鸣器,当倒计时时间到达时,蜂鸣器进行1s的提醒。
硬件清单:







