首页 实物视频演示 仿真视频演示 设计说明书预览 答辩PPT预览
![]()
实物视频演示:
软件安装:
资料预览
效果图:

总体资料:

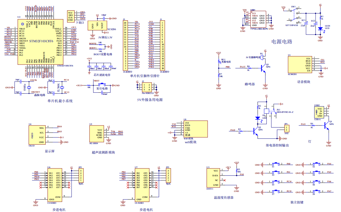
原理图:
软件设计流程:

系统框图:
本设计以STM32单片机为核心控制器,加上其他的模块一起组成基于单片机的人体功能学习桌设计的整个系统,其中包含中控部分、输入部分和输出部分。中控部分采用了STM32单片机,其主要作用是获取输入部分数据,经过内部处理,控制输出部分。输入由五部分组成,第一部分是HC-SR04超声波测距模块,通过该模块检测距离书桌距离;第二部分是DHT11温湿度传感器,通过该模块可获取温湿度值;第三部分是光敏电阻,用于检测当前的光照强度;第四部分是独立按键,通过按键切换界面,设置灯光亮度、温度距离阈值和切换模式等;第五部分是供电电路,给整个系统进行供电。输出由七部分组成,第一部分是OLED显示模块, 通过该模块可以显示温湿度、模式,光照,灯光亮度,设置温湿度和休息时间等;第二部分是2个ULN2003步进电机驱动芯片,模拟控制台桌的上下升降;第三部分是蜂鸣器,报警提示;第四部分是语音模块,坐姿和提示休息;第五部分是USB灯,用于充当台灯;第六部分是继电器,用于控制风扇转动;最后一个部分是WIFI模块,用于实现远程数据传输和控制,使用户能远程监控和操作学习桌。
硬件清单:








系统框图:
