首页 实物视频演示 仿真视频演示 设计说明书预览 答辩PPT预览
![]()
仿真视频演示:
软件安装:
资料预览
效果图:
总体资料:

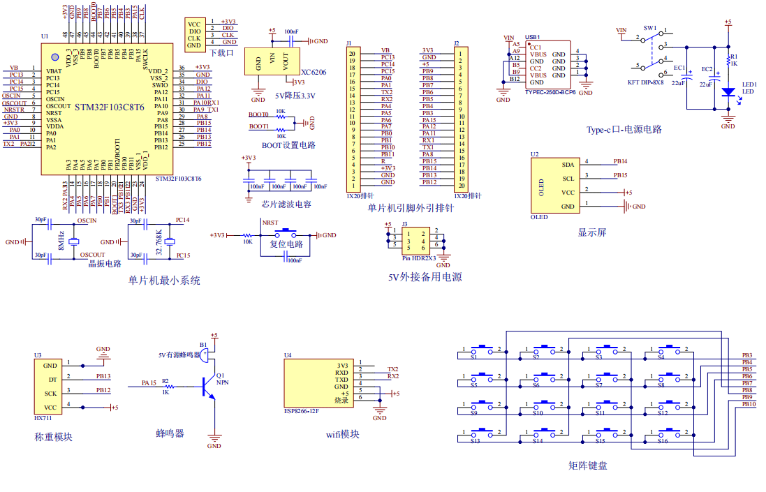
原理图:

软件设计流程:
系统框图:
本设计以STM32单片机为核心控制器,加上其他的模块一起组成基于STM32的人体BMI指数测量系统设计的整个系统,其中包含中控部分、输入部分和输出部分。中控部分采用了STM32单片机,其主要作用是获取输入部分数据,经过内部处理,控制输出部分。输入由三部分组成,第一部分是称重模块,用于检测体重;第二部分是矩阵键盘模块,切换界面、输入身高,删除和确认键;第三部分是供电电路,给整个系统进行供电。
输出由两部分组成,第一部分是OLED显示模块, 主界面显示当前的体重、身高和BMI以及推荐饮食等;第二部分是蜂鸣器,BMI超过正常值就报警;最后是WIFI模块。连接阿里云平台,上传数据。
硬件清单:












系统框图:

