首页 实物视频演示 设计说明书预览 答辩PPT预览
实物视频演示:
软件安装:
资料预览
效果图:

总体资料:

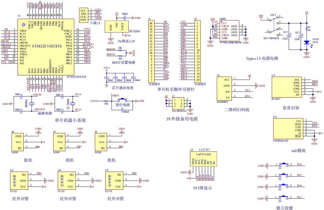
原理图:
软件设计流程:

系统框图:

本设计以STM32单片机为核心控制器,加上其他的模块一起组成基于单片机的智能停车地锁系统,其中包含中控部分、输入部分和输出部分。中控部分采用了STM32单片机,其主要作用是获取输入部分数据,经过内部处理,控制输出部分。输入由四部分组成,第一部分是扫码枪,进行扫码控制地锁;第二部分是3个红外对管,用于检测3个车位情况;第三部分是独立按键,用于控制3个地锁开关/手动控制抬杆等等;第四部分是供电电路给整个系统供电。
输出由四部分组成,第一部分是TFT显示屏,主界面显示二维码,其他界面显示驶入界面/付费界面/驶出界面;第二部分是3个舵机,模拟3个车锁;第三部分是语音模块,用于车辆进入或驶出进行语音提示;最后是WIFI模块, 上传车位使用情况至云平台。
硬件清单:









系统框图:
