首页 实物视频演示 仿真视频演示 设计说明书预览 答辩PPT预览
实物视频演示:
软件安装:
资料预览
效果图:
总体资料:

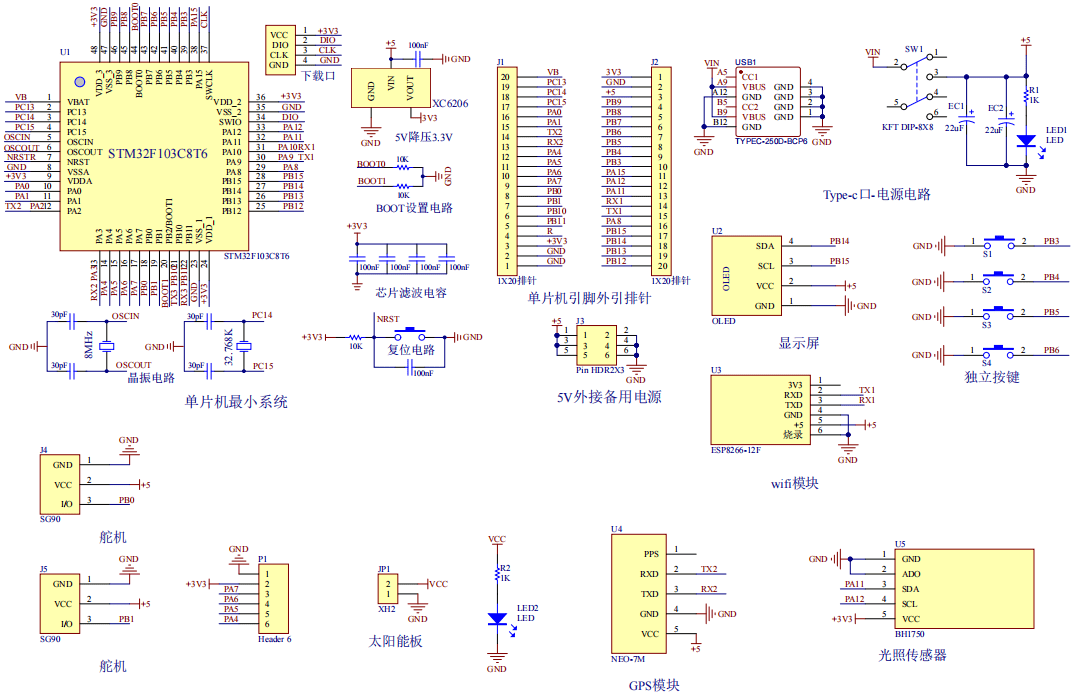
原理图:
软件设计流程:

系统框图:

本设计以STM32F103单片机为核心控制器,加上其他的模块一起组成基于单片机的智能露营伞的系统,其中包含中控部分、输入部分和输出部分。中控部分采用了STM32F103单片机,其主要作用是获取输入部分数据,经过内部处理,控制输出部分。输入由六部分组成,第一部分是光照传感器模块,检测光照强度;第二部分是太阳能板,提供电力支持;第三部分是独立按键,用于控制舵机转动;第四部分是GPS模块,定位伞的位置防止丢失;第五部分是供电电路,给整个系统供电;第五部分是电池,用于充电。输出由三部分组成,第一部分是OLED显示屏,显示实时数据;第二部分是SG90舵机,调整太阳能板角度;最后一部分是WIFI模块可连接手机,实时显示数据,并可以控制舵机转动。
硬件清单:







总体资料:

系统框图:
