首页 实物视频演示 仿真视频演示 设计说明书预览 答辩PPT预览
实物视频演示:
软件安装:
资料预览
效果图:
总体资料:

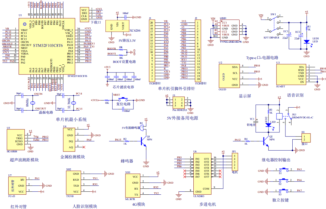
原理图:
软件设计流程:

系统框图:

本设计以STM32F103单片机为核心控制器,加上其他的模块一起组成基于单片机的充电桩控制器的整个系统,其中包含中控部分、输入部分和输出部分。中控部分采用了STM32F103单片机,其主要作用是获取输入部分数据,经过内部处理,控制输出部分。输入由六部分组成,第一部分是超声波测距模块,用于测量距离;第二部分是金属检测模块,检测是否携带危险金属物品;第三部分是人脸识别模块,实现身份验证;第四部分是红外传感器,检测是否有人进入;第五部分是独立按键,用于切换界面、设置距离阈值、手动开关门和人脸识别;第六部分是供电电路,给整个系统供电;第六部分是电池,用于充电。输出由六部分组成,第一部分是OLED显示屏,显示距离等;第二部分是继电器控制输出,进行消毒;第三部分是语音播报模块,检测到危险金属物语音播报提醒;第四部分是步进电机,控制门的开启和关闭;第五部分是蜂鸣器,检测到危险金属物品蜂鸣器报警提醒;最后一部分是4G模块,通过4G模块数据上传云平台实现线上监控和控制。
硬件清单:







总体资料:

系统框图:
