首页 实物视频演示 仿真视频演示 设计说明书预览 答辩PPT预览
仿真视频演示:
软件安装:
资料预览
效果图:
总体资料:
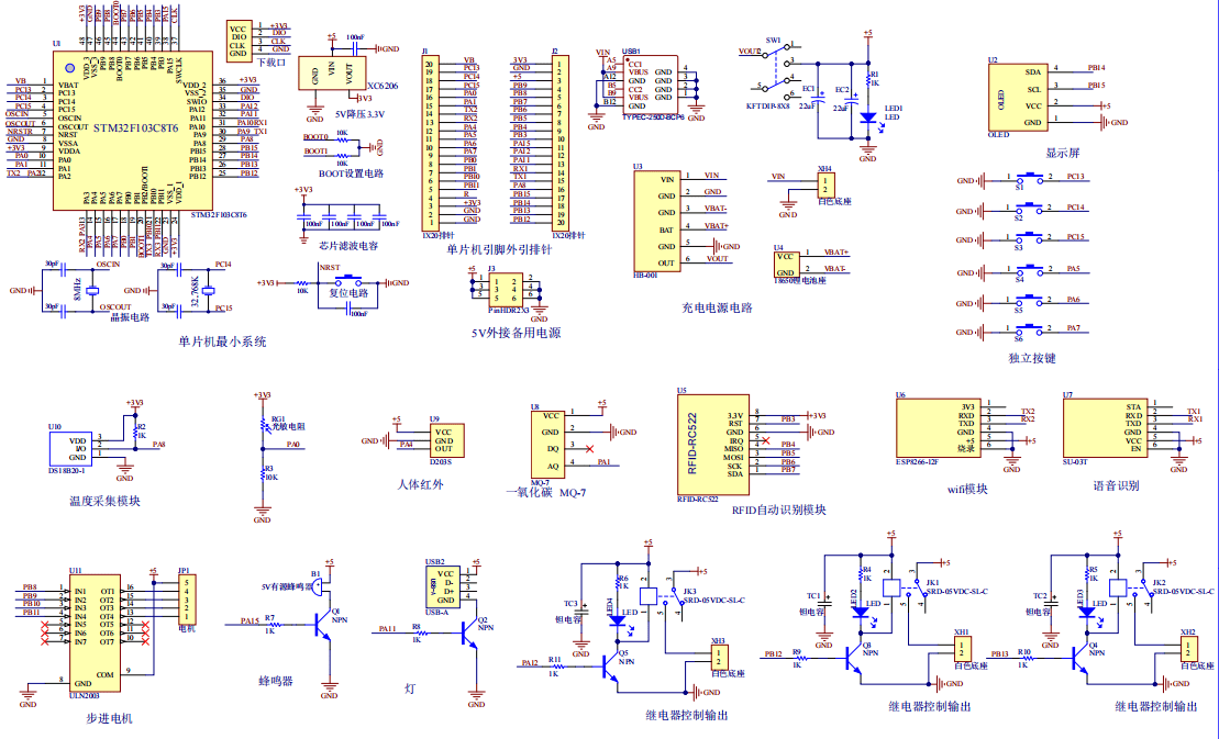
原理图:
软件设计流程:
系统框图:

本设计以STM32F103单片机为核心控制器,加上其他的模块一起组成是基于STM32的智能民宿控制系统的设计与实现,其中包含中控部分、输入部分和输出部分。中控部分采用了STM32F103单片机,其主要作用是获取输入部分数据,经过内部处理,控制输出部分。输入由八部分组成,第一部分是RFID,实现对门禁的控制,只有符合要求的卡才能进入民宿;第二部分是一氧化碳传感器,获取一氧化碳浓度;第三部分是温度传感器,用来获取温度值;第四部分是人体红外,监测是否有人;第五部分是光敏电阻,监测光照强度;第六部分是语音识别,获取语音指令对设备进行控制;第七部分是独立按键,用于切换界面、设置阈值等;第八部分是充电模块,光伏加电池的组合方式进行供电;输出由六部分组成,第一部分是OLED显示屏,显示环境参数、电量、是否有人以及设置阈值界面等;第二部分是继电器控制输出,控制灯光、风扇、窗帘工作;第三部分是蜂鸣器温度异常,可燃气体浓度超标等情况,蜂鸣器报警提醒;第四部分是USB灯,照明;第五部分是步进电机控制;第六部分是WIFI模块,数据上传云平台远程操控及控制。
硬件清单:









总体资料:




