首页 实物视频演示 仿真视频演示 设计说明书预览 答辩PPT预览
实物视频演示:
软件安装:
资料预览
效果图:
总体资料:

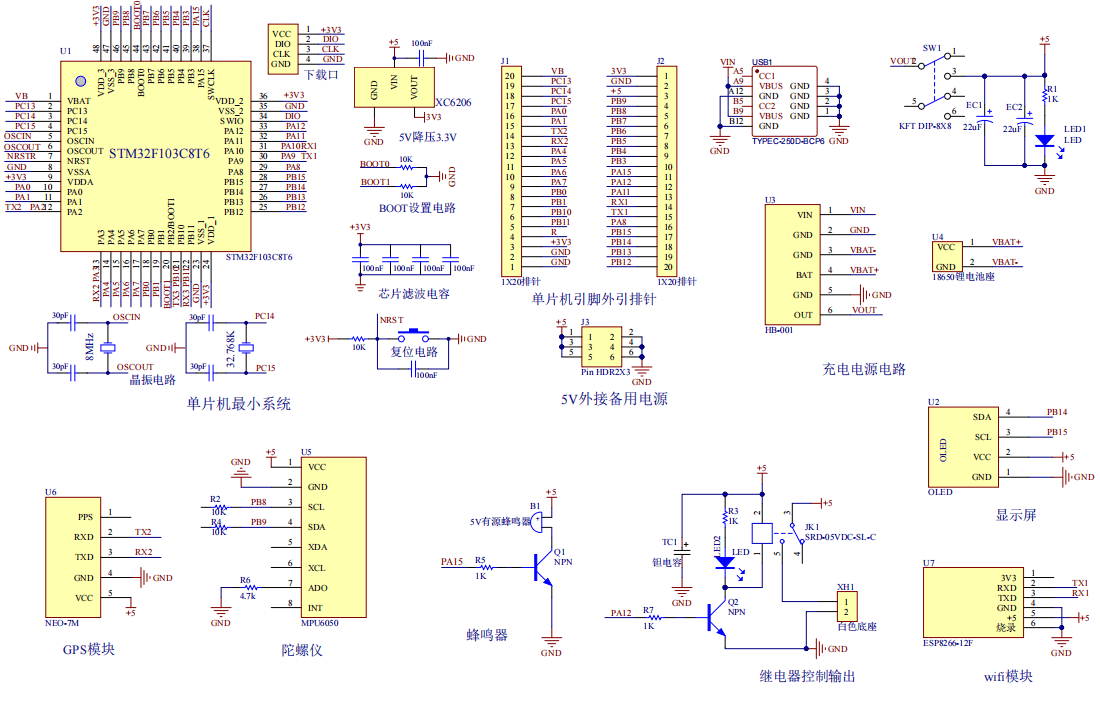
原理图:
软件设计流程:

系统框图:

本设计以STM32F103单片机为核心控制器,加上其他的模块一起组成基于单片机的自行车智能车锁的整个系统,其中包含中控部分、输入部分和输出部分。中控部分采用了STM32F103单片机,其主要作用是获取输入部分数据,经过内部处理,控制输出部分。输入由三部分组成,第一部分是GPS模块,获取定位;第二部分是姿态传感器,检测自行车是否倾倒;第三部分是充电电源模块,给整个系统充电供电;第四部分是电池,用于充电。输出由四部分组成,第一部分是OLED显示屏,显示自行车的位置、姿态、开锁状态;第二部分是继电器控制输出,表示开锁关锁;第三部分是蜂鸣器,监测到自行车倾倒蜂鸣器报警提醒;最后一部分是WIFI模块,连接云平台远程查看定位以及开关锁。
硬件清单:







总体资料:
软件设计流程:
系统框图:
