首页 实物视频演示 仿真视频演示 设计说明书预览 答辩PPT预览
实物视频演示:
软件安装:
资料预览
效果图:
总体资料:

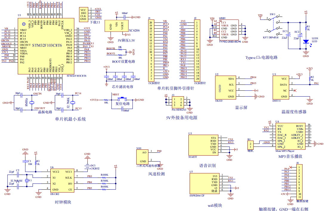
原理图:
软件设计流程:

系统框图:

本设计以STM32单片机为核心控制器,加上其他的模块一起组成基于STM32的智能镜子系统的设计与实现,其中包含中控部分、输入部分和输出部分。中控部分采用了STM32单片机,其主要作用是获取输入部分数据,经过内部处理,控制输出部分。输入由六部分组成,第一部分是风速检测模块,检测风速;第二部分是温湿度传感器,检测温湿度;第三部分是语音识别,获取用户语音指令;第四部分是时钟模块,获取网络时间;第五部分触摸按键,控制音乐播放;第六部分时供电电路,给整个系统供电;
输出由三部分组成;第一部分是OLED显示屏,显示时间、地点、天气、温湿度、显示设置时间提醒事项的界面等;第二部分是MP3音乐播放模块,播放音乐;第三部分是WIFI模块,获取当前天气和温度。
硬件清单:







总体资料:
软件设计流程:
系统框图:
