首页 实物视频演示 仿真视频演示 设计说明书预览 答辩PPT预览
实物视频演示:
软件安装:
资料预览
效果图:
总体资料:

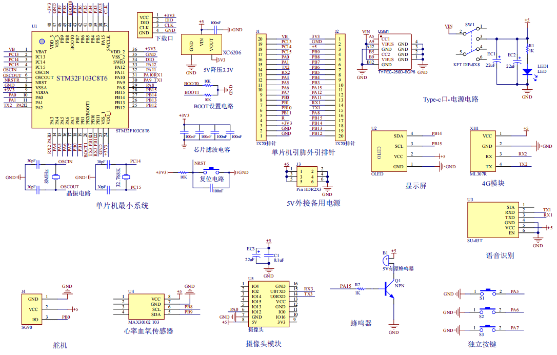
原理图:
软件设计流程:

系统框图:

本设计以STM32F103C8T6单片机为核心控制器,加上其他的模块一起组成的基于stm32的交互式护理床系统设计与实现,其中包含中控部分、输入部分和输出部分。中控部分采用了STM32F103C8T6单片机,其主要作用是获取输入部分数据,经过内部处理,控制输出部分。主机的输入由四部分部分组成,第一部分是心率血氧传感器,监测心率血氧;第二部分是摄像头模块,对病人情况进行监控;第三部分是独立按键,切换界面、设置阈值、控制床板角度等;第四部分是供电电路,给整个系统供电。输出由两部分组成,第一部分是OLED显示模块, 显示显示心率血氧值、病床角度以及设置阈值界面;第二部分是语音模块,通过唇口接收语音指令对执行器进行控制;第三部分时舵机,模拟调整病床角度;第四部分是蜂鸣器,心率血氧不在阈值范围内蜂鸣器报警提醒;第五部分是4G模块,数据上传云平台发送短信至手机。
硬件清单:







总体资料:
软件设计流程:
系统框图:
