首页 实物视频演示 仿真视频演示 设计说明书预览 答辩PPT预览
实物视频演示:
软件安装:
资料预览
效果图:
总体资料:

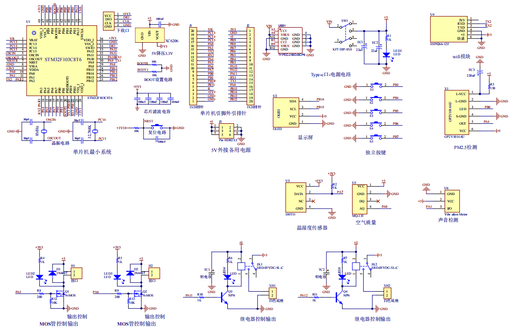
原理图:
软件设计流程:

系统框图:

本设计以STM32F103单片机为核心控制器,加上其他的模块一起组成是基于STM32的机房新风系统的设计与实现,其中包含中控部分、输入部分和输出部分。中控部分采用了STM32F103单片机,其主要作用是获取输入部分数据,经过内部处理,控制输出部分。输入由六部分组成,第一部分是温湿度传感器,获取温湿度值;第二部分是空气质量传感器,检测空气质量;第三部分是声音检测模块,检测噪音;第四部分时PM2.5检测传感器,检测当前PM2.5浓度;第五部分是独立按键,用于设置阈值、手动控制等操作;第六部分是供电模块,给整个系统进行供电;输出由四部分组成,第一部分是OLED显示屏,显示温湿度、空气质量、PM2.5浓度、设置阈值等界面;第二部分是MOS管控制输出,控制风扇转动和加热;第三部分是继电器控制输出,控制消音和净化;第四部分是WIFI模块,连接云平台数据上传连接手机APP控制。
硬件清单:







总体资料:
软件设计流程:
系统框图:
