首页 实物视频演示 仿真视频演示 设计说明书预览 答辩PPT预览
实物视频演示:
软件安装:
资料预览
效果图:
总体资料:

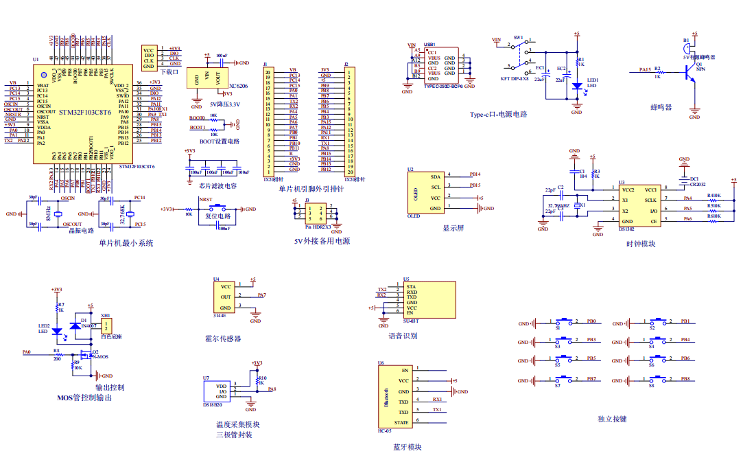
原理图:
软件设计流程:

系统框图:

本设计以STM32F103单片机为核心控制器,加上其他的模块一起组成基于单片机自行车里程表的设计,其中包含中控部分、输入部分和输出部分。中控部分采用了STM32F103单片机,其主要作用是获取输入部分数据,经过内部处理,控制输出部分。输入由5部分组成,第一部分是DS18B20温度采集模块,用于获取温度值;第二部分是霍尔传感器,用于检测自行车车速;第三部分是时钟模块,获取网络时间、记录自行车运行时间;第四部分是独立按键,控制自行车车速、打开/关闭语音播报等功能;第五部分是供电电路,给整个系统供电。输出由四部分组成,第一部分是OLED显示屏,显示当前车速、里程、时间;第二部分是MOS管控制输出,第三部分是语音模块,播报车速、超过车速语音提示;第四部是蜂鸣器,车速超过阈值,蜂鸣器报警提示;最后一部分是蓝牙模块,连接手机APP同步骑行数据。
硬件清单:







总体资料:
软件设计流程:
系统框图:
