首页 实物视频演示 仿真视频演示 设计说明书预览 答辩PPT预览
仿真视频演示:
软件安装:
资料预览
效果图:
总体资料:

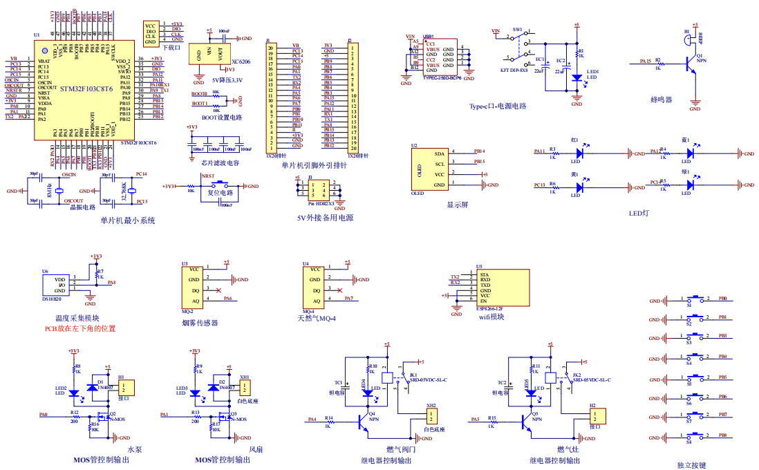
原理图:
软件设计流程:

系统框图:

本设计以STM32单片机为核心控制器,加上其他的模块一起组成基于单片机的智能一体集成灶控制系统的设计与实现,其中包含中控部分、输入部分和输出部分。中控部分采用了STM32单片机,其主要作用是获取输入部分数据,经过内部处理,控制输出部分。输入由五部分组成,第一部分温度采集模块,获取温度;第二部分是烟雾传感器,获取烟雾浓度;第三部分是天然气检测传感器,获取天然气浓度;第四部分是独立按键,该模块进行切换界面,设置阈值;第五部分是供电电路,给整个系统进行供电。输出由四部分组成,第一部分是OLED显示屏,显示相关参数和转速情况、状态;第二部分是两个MOS管控制输出,控制水泵和风扇;第三部分是 继电器控制输出,控制燃气阀门和燃气灶;最后一部分是WIFI 模块,连接云平台,数据上传连接手机APP远程监控控制。
硬件清单:









总体资料:
软件设计流程:
系统框图:
