首页 实物视频演示 仿真视频演示 设计说明书预览 答辩PPT预览
实物视频演示:
软件安装:
资料预览
效果图:
总体资料:

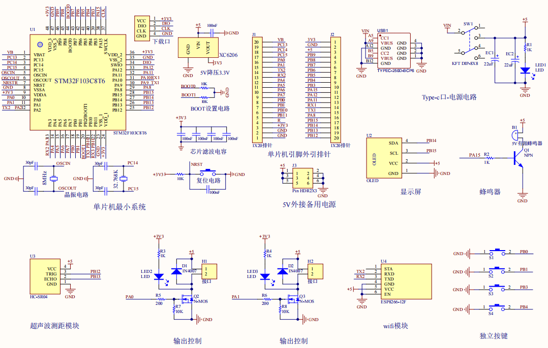
原理图:
软件设计流程:

系统框图:

本设计以STM32单片机为核心控制器,加上其他的模块一起组成基于单片机的液位检测与控制系统的设计与实现,其中包含中控部分、输入部分和输出部分。中控部分采用了STM32单片机,其主要作用是获取输入部分数据,经过内部处理,控制输出部分。
输入由三部分组成,第一部分是超声波测距模块,通过该传感器检测水的水位值;第二部分是独立按键,进行设置目标水位、切换模式、调节功率;最后一部分是供电电路,给整个系统供电。
输出由四部分组成,第一部分是OLED显示模块,显示目标液位和当前液位、排进水、模式;第二、三部分是2个MOS管,分别用于控制进水和排水水泵;第三部分是蜂鸣器,水位高于阈值或低于阈值,蜂鸣器报警提醒;最后一部分是WIFI模块,通过该模块将获取的数据上传至云平台。






总体资料:
软件设计流程:
系统框图:

