首页 实物视频演示 仿真视频演示 设计说明书预览 答辩PPT预览
实物视频演示:
软件安装:
资料预览
效果图:

总体资料:

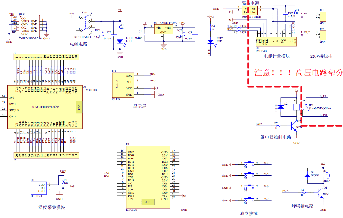
原理图:
软件设计流程:

系统框图:

本设计以STM32单片机为核心控制器,加上其他的模块一起组成基于stm32的电力线温度在线监测装置设计与实现,其中包含中控部分、输入部分和输出部分。中控部分采用了STM32单片机,其主要作用是获取输入部分数据,经过内部处理,控制输出部分。输入由四部分组成,第一部分是温度采集模块,获取电线温度;第二部分是电量计量模块;第三部分是独立按键,进行切换界面、设置阈值、控制继电器等操作;第四部分是供电电路,给整个系统供电。
输出由四部分组成,第一部分是OLED显示模块,显示电压、电流、温度、IP地址、设置阈值等界面;第二部分是继电器控制电路;第三部分是蜂鸣器,温度超过阈值蜂鸣器报警提醒;第四部分是WIFI模块,数据上传云平台连接手机APP远程监控和控制。
硬件清单:







软件设计流程:
系统框图:
