首页 实物视频演示 仿真视频演示 设计说明书预览 答辩PPT预览
仿真视频演示:
软件安装:
资料预览
效果图:
总体资料:

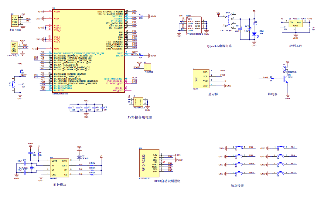
原理图:
软件设计流程:

系统框图:

本设计以STM32单片机为核心控制器,加上其他的模块一起组成的基于STM32的会议用电子胸牌,其中包含中控部分、输入部分和输出部分。中控部分采用了STM32单片机,其主要作用是获取输入部分数据,经过内部处理,控制输出部分。输入由四部分组成,第一部分是RFID自动识别模块,刷卡添加或者注销会议参会者信息;第二部分是时钟模块,获取网络时间;第三部分是独立按键,选择部门、姓名、设置时间、修改时间等;第四部分是供电电路,给整个系统进行供电。
输出由两部分组成,第一部分是OLED显示屏,显示姓名、单位、部门信息;第二部分蜂鸣器,到达会设定时间蜂鸣器响提醒。
硬件清单:









总体资料:
软件设计流程:
系统框图:
