首页 实物视频演示 仿真视频演示 设计说明书预览 答辩PPT预览
![]()
![]()
![]()
![]()
![]()
![]()
![]()
实物视频演示:
软件安装:
资料预览
效果图:
总体资料:

原理图:
软件设计流程:

系统框图:

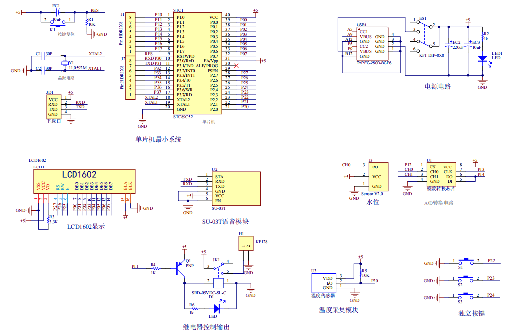
本设计以STC89C52单片机为核心控制器,加上其他的模块一起组成基于单片机的茶吧机的整个系统,其中包含中控部分、输入部分和输出部分。中控部分采用了STC89C52单片机,其主要作用是获取输入部分数据,经过内部处理,控制输出部分。输入由四部分组成,第一部分是水位检测传感器,通过该模块来检测水位情况;第二部分是DS18B20温度采集模块,用于检测水温;第三部分是独立按键,可以切换界面,设置温度阈值;最后一部分是供电电路,给整个系统进行供电。输出由三部分组成,第一部分是LCD1602显示模块,用于显示当前的温度、水位,加热或保温状态等;第二部分是语音模块,进行语音控制;第二部分是继电器控制输出,控制出水。
硬件清单:







总体资料:
软件设计流程:
系统框图:
