首页 实物视频演示 仿真视频演示 设计说明书预览 答辩PPT预览
仿真视频演示:
软件安装:
资料预览
效果图:
总体资料:

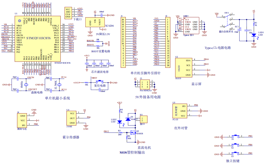
原理图:
软件设计流程:

系统框图:

本设计以STM32单片机为核心控制器,加上其他的模块一起组成基于单片机的播种机排种震动控制系统设计与实现,其中包含中控部分、输入部分和输出部分。中控部分采用了STM32单片机,其主要作用是获取输入部分数据,经过内部处理,控制输出部分。输入由四部分组成,第一部分是速度传感器,检测播种机播种速度;第二部分是种子流量传感器,监测种子流量;第三部分是独立按键,用于切换界面、设置阈值;第四部分是供电电路,给整个系统进行供电。输出由四部分组成,第一部分是OLED显示屏, 显示工作状态方便操作和维护;第二部分是震动马达,促进种子排出;第三部分是MOS管控制输出。
硬件清单:









总体资料:
软件设计流程:
系统框图:
