仿真视频演示:
软件安装:
资料预览
效果图:
总体资料:

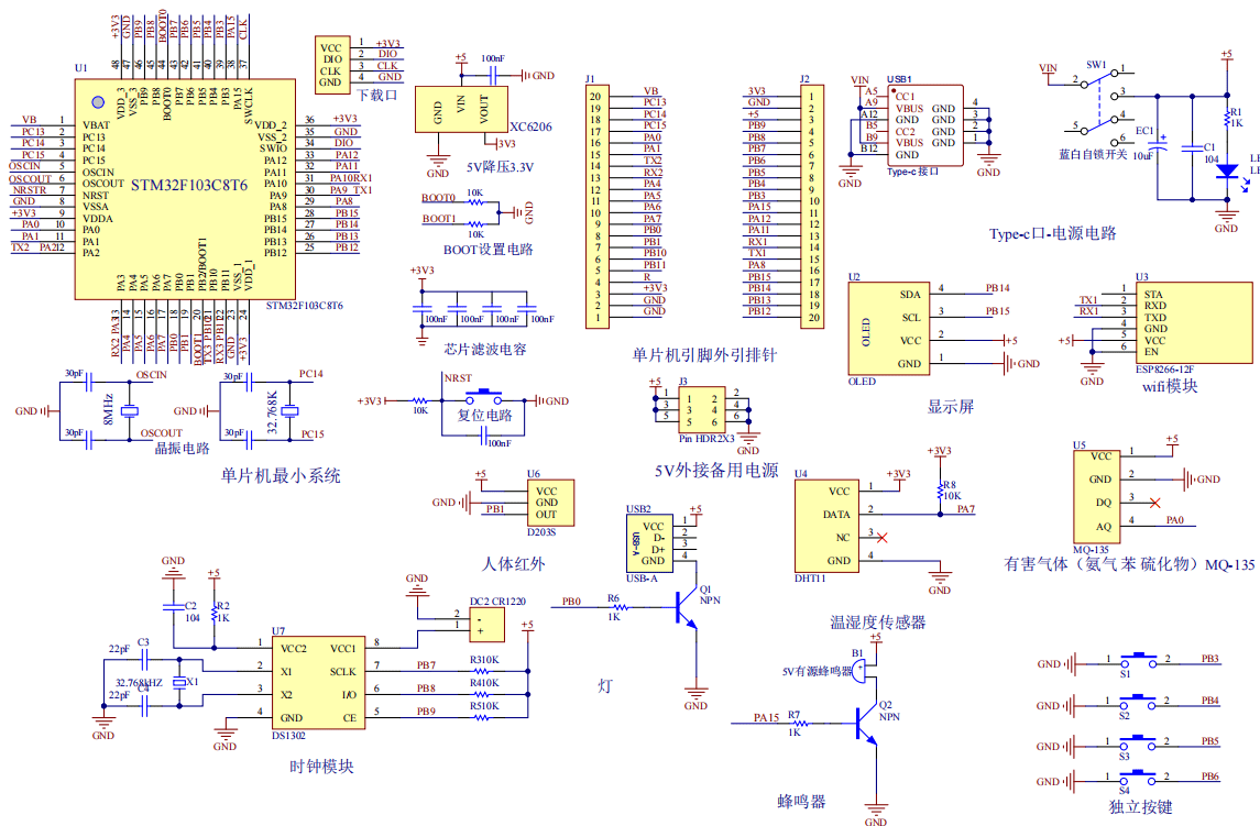
原理图:
软件设计流程:

系统框图:

本设计以STM32F103单片机为核心控制器,加上其他的模块一起组成基于无线通信的智能家居系统,其中包含中控部分、输入部分和输出部分。中控部分采用了STM32F103单片机,其主要作用是获取输入部分数据,经过内部处理,控制输出部分。输入由六部分组成,第一部分是人体红外监测模块,监测是否有人在门窗逗留;第二部分是有害气体监测模块,检测有害气体浓度是否超标;第三部分是时钟模块,获取网络事件;第四部分是温湿度传感器,检测环境温湿度;第五部分是独立按键,用于开关等、设置时间、设置阈值、设防等;第六部分是供电电路,给整个系统供电;输出由四部分组成,第一部分是OLED显示屏,显示温湿度、安防状况、空气质量、灯光亮灭、设置时间界面;第二部分是USB灯,照明;第三部分是蜂鸣器,有人闯入温湿度超过阈值,蜂鸣器进行报警;最后一部分是WIFI模块,数据上传云平台,远程监控控制。
硬件清单:









总体资料:
软件设计流程:
系统框图:
