首页 实物视频演示 设计说明书预览 答辩PPT预览
实物视频演示:
软件安装:
资料预览
效果图:
主机:
从机:
总体资料:

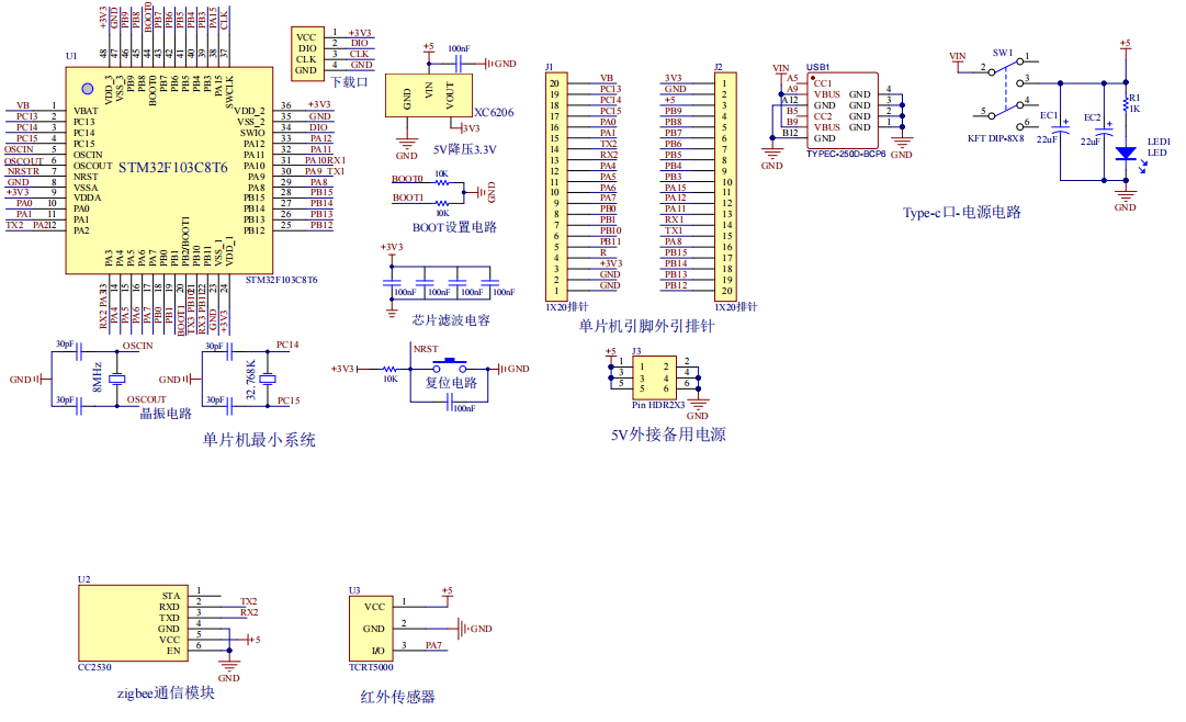
原理图:
主机:
从机:

软件设计流程:

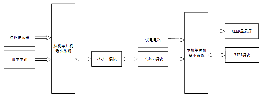
系统框图:

本设计以STM32单片机为核心控制器,加上其他的模块一起组成基于STM32的公共停车场导引系统的设计与实现,其中包含中控部分、输入部分和输出部分。中控部分采用了STM32单片机,其主要作用是获取输入部分数据,经过内部处理,控制输出部分。主机输入由两部分组成,第一部分是供电电路,给整个主机部分供电;第二部分是zigbee模块,用于和从机数据传输。输出由两部分组成,第一部分是是OLED显示屏,显示三个停车场的路线以及车位情况;第二部分是WIFI模块,数据上传云平台,连接手机APP。
从机输入由两部分组成,第一部分是红外传感器,检测是否有车;第二部分是供电电路,负责给整个系统供电。输出部分为Zigbee模块,通过该模块和主机数据传输。
硬件清单:
主机:
从机:






总体资料:
系统框图:

