首页 实物视频演示 仿真视频演示 设计说明书预览 答辩PPT预览
仿真视频演示:
软件安装:
资料预览
效果图:

总体资料:

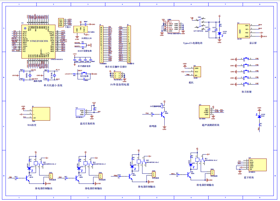
原理图:

软件设计流程:



系统框图:

本设计以STM32F103C6T6单片机为核心控制器,加上其他的模块一起组成基于单片机的智能鱼缸的整个系统,其中包含中控部分、输入部分和输出部分。中控部分采用了STM32F103C6T6单片机,其主要作用是获取输入部分数据,经过内部处理,控制输出部分。输入由四部分组成,第一部分是超声波测距模块,通过该模块检测当前的水位。。第二部分是水质检测模块,通过该模块检测当前水浑浊度和温度。第三部分是独立按键模块,该模块用于设置温度阈值、设置水位阈值、设置浑浊度阈值、设置喂食时间、充氧和开关灯等。第四部分是供电电路给整个系统供电。输出由五部分组成,第一部分是OLED显示模块,显示当前的温度、水位、浑浊度和设置的阈值。第二部分是舵机,用于模拟喂食。第三部分是四个继电器,当温度不在设置的阈值内,加热继电器打开/关闭;当浑浊度不在设置的阈值,抽水继电器和上水继电器打开;当水位低于水位阈值,上水继电器打开。第四部分是LED灯,手动开关照明。第五部分是ECB02蓝牙模块,用于显示当前检测到的数据,设置阈值。
硬件清单:



 
        
 
         
         
        
