首页 实物视频演示 仿真视频演示 设计说明书预览 答辩PPT预览
实物视频演示:
软件安装:
资料预览
效果图:

总体资料:

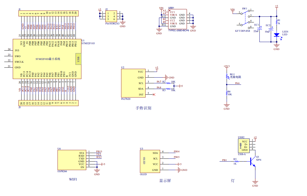
原理图:

软件设计流程:


系统框图:

本设计以STM32F103单片机为核心控制器,加上其他的模块一起组成基于STM32的手势识别智能台灯的整个系统,其中包含中控部分、输入部分和输出部分。中控部分采用了STM32F103单片机,其主要作用是获取输入部分数据,经过内部处理,控制输出部分。输入由三部分组成,第一部分是光敏电阻,用于检测当前光照强度;第二部分是PAJ7620手势识别模块,用于识别手势,根据不同手势进行相关操作;第三部分是供电电路,给整个系统供电。输出由三部分组成,第一部分是OLED显示屏,显示时间、模式、定时时间、光照和灯的亮度等;第二部分是USB灯,用于照明,可以手动开关灯,也可以定时开关灯,并根据光照强度调节灯亮度等;第三部分是WIFI模块,连接手机上传数据,获取网络时间,可以切换模式,设置定时时间和调节灯亮度等。



硬件清单:








我买过了,为什么又不能下载了