首页 实物视频演示 仿真视频演示 设计说明书预览 答辩PPT预览
实物视频演示:
软件安装:
资料预览
效果图:

总体资料:

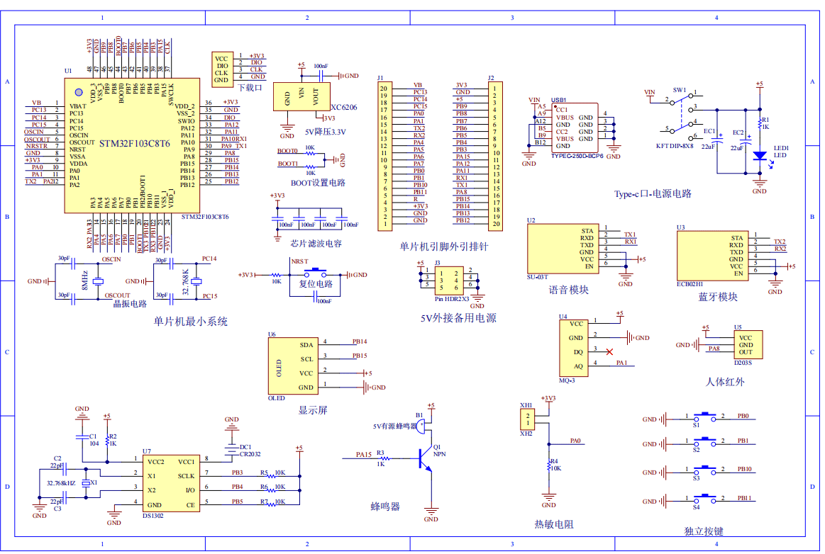
原理图:

软件设计流程:


系统框图:

本设计以STM32单片机为核心控制器,加上其他的模块一起组成基于单片机的防酒驾检测设计的整个系统,其中包含中控部分、输入部分和输出部分。中控部分采用了STM32单片机,其主要作用是获取输入部分数据,经过内部处理,控制输出部分。输入由六部分组成,第一部分是热敏电阻,用于获取当前其温度值;第二部分是MQ-3酒精检测模块,用于获取酒精浓度值;第三部分是时钟模块,用于获取时间;第四部分是人体红外,用于检测车内是否有人;第五部分是独立按键,进行界面切换、修改时间、设置温度和酒精浓度阈值,切换驾驶状态等;第六部分是供电电路,给整个系统进行供电。输出由四部分组成,第一部分是OLED显示模块, 显示时间、温度、酒精浓度值及其设置阈值,和是否有人,显示设置时间等;第二部分是SU-03语音播报,语音提示防止疲劳驾驶、提示温度过高防范,酒精浓度过高,禁止驾驶;第三部分是ECB02蓝牙模块,实现与语音提示相同的功能;第四部分是蜂鸣器,当驾驶时长过长/车内温度过高/酒精浓度超标,进行报警。
硬件清单:




