首页 实物视频演示 仿真视频演示 设计说明书预览 答辩PPT预览
实物视频演示:
软件安装:
资料预览
效果图:

总体资料:

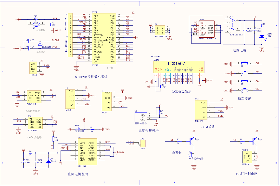
原理图:

软件设计流程:


系统框图:

本设计以STC89C52单片机为核心控制器,加上其他的模块一起组成基于单片机的智能油烟机设计的整个系统,其中包含中控部分、输入部分和输出部分。中控部分采用了STC89C52单片机,其主要作用是获取输入部分数据,经过内部处理,控制输出部分。输入由六部分组成,第一部分是时钟模块,用于获取时间;第二、三部分是MQ-2烟雾传感器、MQ-4煤气传感器和ADC0832组成的,分别用于检测烟雾、煤气值;第四部分是光敏电阻和ADC0832组成的,用于检测光照值;第五部分是独立按键,进行切换界面和模式、开关油烟机和灯、设置烟雾和煤气、光照阈值;第六部分是供电电路,给整个系统进行供电。输出由五部分组成,第一部分是LDC1602显示屏, 显示当前温度、光照、烟雾和燃气值及其阈值,模式;第二部分是MX1508直流电机驱动,用于驱动油烟机转速;第三部分是USB 灯,根据光照强度开关灯,也可以手动开关灯;第四部分是蜂鸣器,燃气超过阈值时,蜂鸣器报警;第五部分是GSM模块,当燃气超过阈值,短信报警。
硬件清单:







