首页 实物视频演示 仿真视频演示 设计说明书预览 答辩PPT预览
仿真视频演示:
软件安装:
资料预览
效果图:
总体资料:

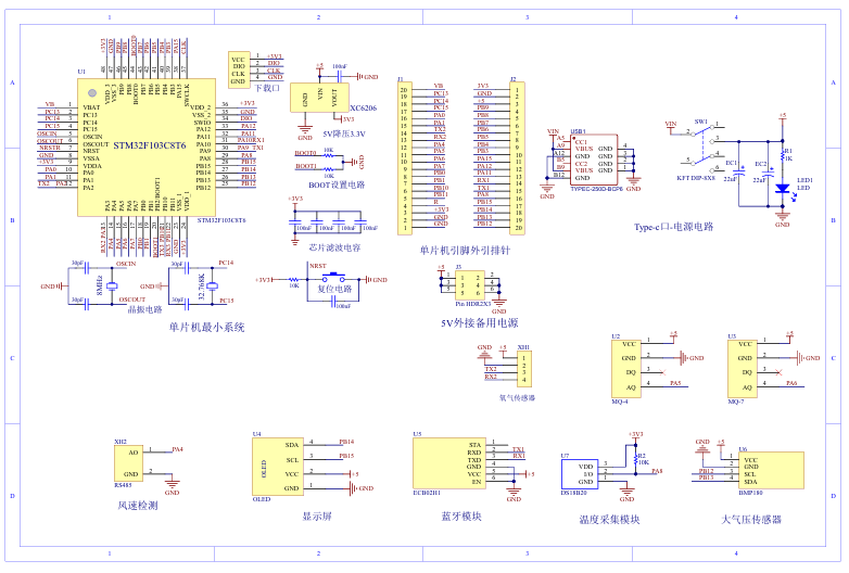
原理图:

软件设计流程:


系统框图:

本设计以STM32单片机为核心控制器,加上其他的模块一起组成基于单片机的矿洞环境检测设计的整个系统,其中包含中控部分、输入部分和输出部分。中控部分采用了STM32单片机,其主要作用是获取输入部分数据,经过内部处理,控制输出部分。输入六部分组成,第一部分是甲烷传感器,用于检测当前的甲烷值;第二部分是CO检测模块,用于检测当前的CO值;第三部分是温度传感器,用于检测温度值;第四部分是大气压检测模块,用于检测当前气压值;第五部分是风速传感器,用于获取风速值;第六部分是供电电路,给整个系统供电。输出由两部分组成,第一部分是OLED显示屏,通过该模块显示系统名称/温度/甲烷/气压/CO/风速值;第二部分是蓝牙模块,通过蓝牙将获取的数据上传至手机端。
硬件清单:










