首页 实物视频演示 仿真视频演示 设计说明书预览 答辩PPT预览
实物视频演示:
软件安装:
资料预览
效果图:

总体资料:

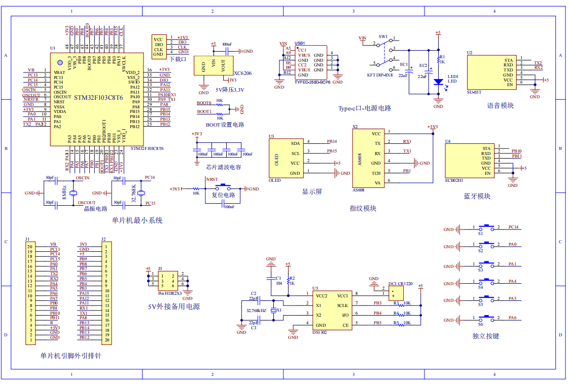
原理图:

软件设计流程:



系统框图:

本设计以STM32单片机为核心控制器,加上其他的模块一起组成基于单片机的指纹考勤装置的整个系统,其中包含中控部分、输入部分和输出部分。中控部分采用了STM32单片机,其主要作用是获取输入部分数据,经过内部处理,控制输出部分。主机输入由四部分组成,第一部分是时钟模块,获取时间;第二部分是指纹模块,通过该模块检测指纹;第三部分是独立按键,切换界面、添加/删除指纹、修改时间等;第四部分是供电电路,给整个系统进行供电。输出由三部分组成,第一部分是OLED显示屏,用于显示签到界面、设置时间和签到成功/失败界面;第二部分是WIFI模块,将获取的打卡数据上传手机端;最后是语音模块,打卡成功/失败进行提示。
硬件清单:







