首页 实物视频演示 仿真视频演示 设计说明书预览 答辩PPT预览
实物视频演示:
软件安装:
资料预览
效果图:

总体资料:

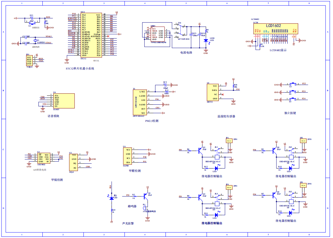
原理图:

软件设计流程:



系统框图:

本设计以STC89C52单片机为核心控制器,加上其他的模块一起组成基于单片机的室内空气质量检测系统,其中包含中控部分、输入部分和输出部分。中控部分采用了STC89C52单片机,其主要作用是获取输入部分数据,经过内部处理,控制输出部分。输入由七部分组成,分别是声控模块、MQ-4甲烷检测和ADC0832组成的甲烷检测模块、GY-SGP30传感器和ADC0832组成的甲醛和CO2浓度检测模块、PM2.5计和ADC0832组成的PM2.5检测模块、DHT11温湿度传感器检测到的温湿度、独立按键和供电电路;输出由四部分组成,分别是LCD1602显示屏、四个继电器、LED和蜂鸣器。输入的四个检测模块检测到的气体浓度值、温湿度值和通过独立按键设置的阈值显示在LCD1602显示屏上;若检测到的气体浓度值大于设置的最大值或温湿度不在设置的阈值内,LED和蜂鸣器声光报警;通过声控模块控制4个继电器的开关;最后供电电路则负责给整个系统供电。
硬件清单:







