首页 实物视频演示 仿真视频演示 设计说明书预览 答辩PPT预览
实物视频演示:
软件安装:
资料预览
效果图:

总体资料:

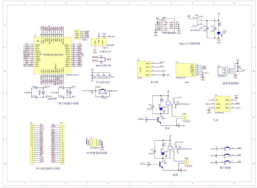
原理图:

软件设计流程:


系统框图:

本设计以STM32单片机为核心控制器,加上其他的模块一起组成基于单片机的电动拔罐仪设计的整个系统,其中包含中控部分、输入部分和输出部分。中控部分采用了STM32单片机,其主要作用是获取输入部分数据,经过内部处理,控制输出部分。输入由四部分组成,第一部分是气压传感器,用于检测气压值;第二部分是DS18B20温度采集模块,用于检测当前温度值;第三部分是独立按键,可以切换界面、开关加热和负压、设置定时时长;第四部分是供电电路,给整个系统供电。输出由四部分组成,第一部分是OLED显示屏,显示系统名称、温度和压力、加热和负压开关以及显示定时;第二部分是继电器,用于控制加热;第三部分是继电器,用于模拟实现负压;最后一部分是WIFI模块,用于连接手机传输数据,同时利用wifi进行远程设置定时、开关加热/负压。
硬件清单:







