首页 实物视频演示 仿真视频演示 设计说明书预览 答辩PPT预览
实物视频演示:
软件安装:
资料预览
效果图:

总体资料:

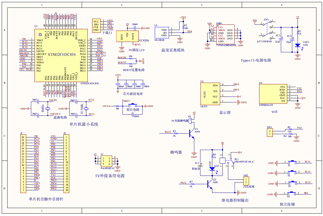
原理图:

软件设计流程:



系统框图:

本设计以STM32单片机为核心控制器,加上其他的模块一起组成基于单片机的蓄电池状态监测系统设计,其中包含中控部分、输入部分和输出部分。中控部分采用了STM32单片机,其主要作用是获取输入部分数据,经过内部处理,控制输出部分。输入由四部分组成,第一部分是温度采集模块,用于采集温度值。第二部分是电池,进行电池检测;第三部分是供电电路,给整个系统供电;第四部分是独立按键,用于切换界面、进行充放电、设置温度、电压和电流阈值等。输出由四部分组成,第一部分时OLED显示屏,显示当前的温度、电池电压、电流、电量和放状态,以及设置阈值;第二部分是继电器,用于指示放电状态;第三部分是蜂鸣器,当放电电流和电压超过阈值,或温度超过阈值,或电流小于其阈值,蜂鸣器报警;最后是WIFI模块,通过WIFI将获取数据上传云平台并控制充电、设置放电电压和电流阈值。
硬件清单:







