首页 实物视频演示 仿真视频演示 设计说明书预览 答辩PPT预览
仿真视频演示:
软件安装:
资料预览
效果图:
总体资料:

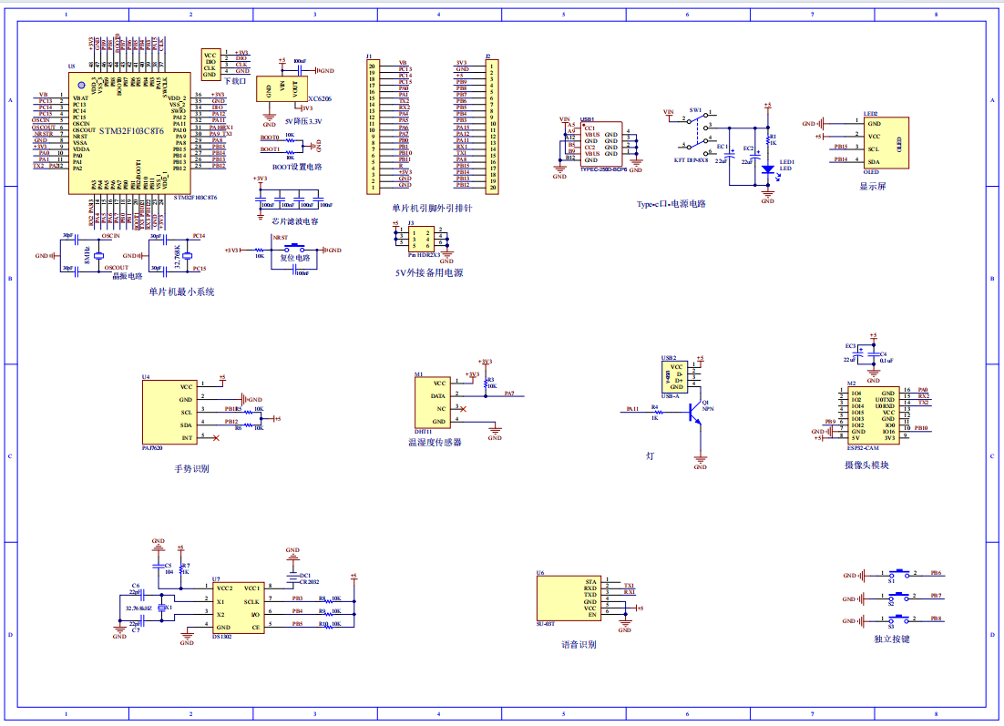
原理图:

软件设计流程:



系统框图:

本设计以STM32单片机为核心控制器,加上其他的模块一起组成基于单片机的智能镜子系统设计,其中包含中控部分、输入部分和输出部分。中控部分采用了STM32单片机,其主要作用是获取输入部分数据,经过内部处理,控制输出部分。输入由九部分组成,第一部分是时钟模块,用于获取时间;第二部分是摄像头模块,可以连接网络、获取天气并进行拍照;第三部分是手势传感器,识别手势进行开关灯;第四部分是温湿度传感器,用于检测温湿度值;第五部分是紫外线传感器,可以检测当前的紫外线强度值;第六部分是温度传感器,通过该模块来检测当前温度值;第七部分是语音控制模块,用于控制灯的开关;第八部分是独立按键,进行切换界面、修改时间以及拍照等;第九部分是供电电路,给整个系统供电。
输出由两部分组成,第一部分是OLED显示屏,用于显示当前时间当地温湿度、气温和天气,显示设置时间;第二部分是USB灯,进行照明。
硬件清单:



 
        
 
         
         
        

