首页 实物视频演示 仿真视频演示 设计说明书预览 答辩PPT预览
实物视频演示:
软件安装:
资料预览
效果图:

总体资料:

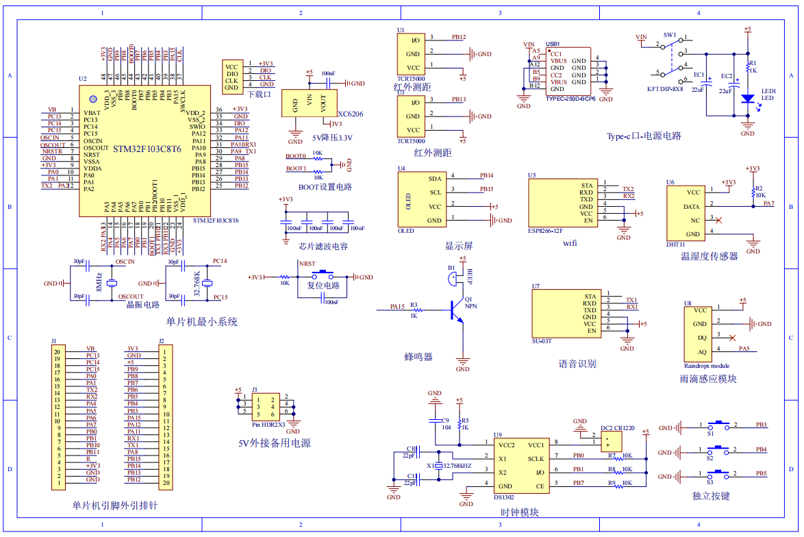
原理图:

软件设计流程:


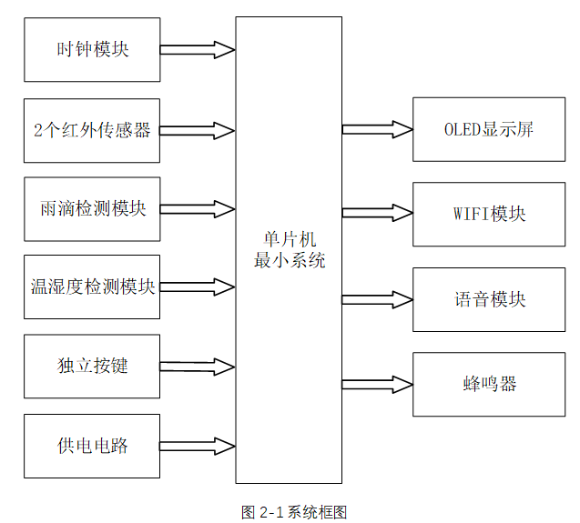
系统框图:

本设计以STM32单片机为核心控制器,加上其他的模块一起组成基于stm32的地铁智能站牌系统的设计与实现的整个系统,其中包含中控部分、输入部分和输出部分。中控部分采用了STM32单片机,其主要作用是获取输入部分数据,经过内部处理,控制输出部分。输入由六部分组成,第一部分是时钟模块,用于获取时间;第二部分是2个红外传感器,用于检测地铁人数;第三部分是雨滴检测模块,用于检测是否有雨;第四部分是温湿度检测模块,用于检测当前温湿度值;第五部分是独立按键,用于切换界面、修改时间和设置定时时间;第六部分是供电电路,给整个系统进行供电。输出由四部分组成,第一部分是OLED显示屏,显示时间、拥挤状态、站台时间表、温湿度、是否有雨和设置时间;第二部分是WIFI模块,将站点信息上传至云平台进行监测;第三部分是语音模块,用于提示用户站点信息;最后一部分是蜂鸣器,当拥挤人数超过24,进行提示。
硬件清单:







