首页 实物视频演示 仿真视频演示 设计说明书预览 答辩PPT预览
实物视频演示:
软件安装:
资料预览
效果图:


总体资料:

原理图:
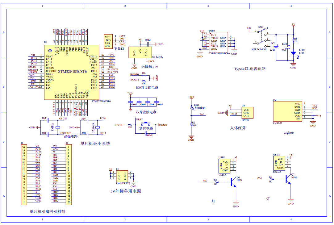
从机:

主机:

软件设计流程:



系统框图:

本设计以STM32单片机为核心控制器,加上其他的模块一起组成基于STM32和Zigbee的地下停车场智能照明系统,其中包含中控部分、输入部分和输出部分。中控部分采用了STM32单片机,其主要作用是获取输入部分数据,经过内部处理,控制输出部分。主机输入由三部分组成,第一部分是独立按键,切换界面和模式,设置灯的亮度和开关灯;第二部分是供电电路,给整个主机部分供电;第三部分是zigbee模块,用于和从机数据传输。输出由两部分组成,第一部分是OLED显示屏,显示灯的状态,光强和模式,是否有人并显示设置灯的亮度;第二部分是ECB02蓝牙模块,将获取的数据上传并实现与按键相同功能。
从机输入由三部分组成,第一部分是光敏电阻,用于获取当前的光照强度值;第二部分是人体红外,用于检测是否有人;第三部分是供电电路,给整个从机系统进行供电。输出由两部分组成,第一部分是2个USB灯,当光照小于阈值,打开一个灯,且又检测到人时,打开两个灯;第二部分是ZIGBEE,通过该模块和主机数据传输。
硬件清单:
从机:

主机:







