首页 实物视频演示 仿真视频演示 设计说明书预览 答辩PPT预览
实物视频演示:
软件安装:
资料预览
效果图:

总体资料:

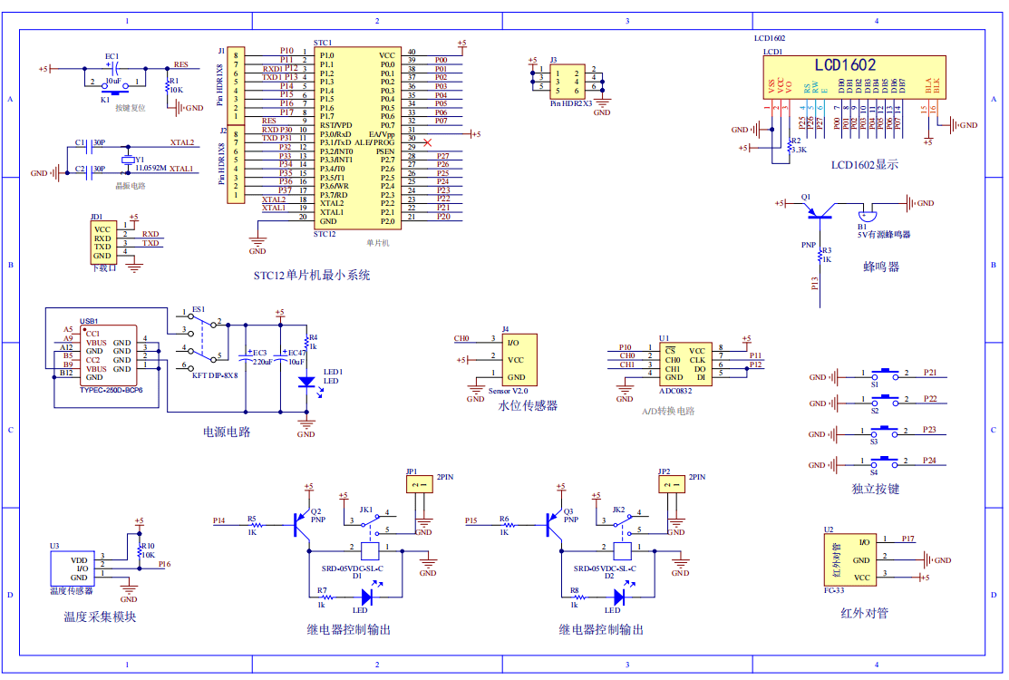
原理图:

软件设计流程:


系统框图:

本设计以STC89C52单片机为核心控制器,加上其他的模块一起组成基于51单片机的智能饮水机控制的整个系统,其中包含中控部分、输入部分和输出部分。中控部分采用了STC89C52单片机,其主要作用是获取输入部分数据,经过内部处理,控制输出部分。输入由五部分组成,第一部分是红外对管,用于用于感应是否有水杯在出水口;第二部分是DS18B20温度采集模块,用于检测饮水机内的水温;第三部分是水位传感器和ADC0832组成的,通过该模块获取饮水机的水位情况;第四部分是独立按键,用于切换显示界面,和自动/手动模式、设置温度阈值,手动开关加热和出水;第五部分是供电电路,给整个系统进行供电。输出由四部分组成,第一部分是LCD1602显示模块,可以显示当前水温和设置的水温阈值,模式以及当前水位;第二、三是两个继电器,分别用于控制饮水机出水、对水进行加热;最后一部分是蜂鸣器,用于警示水位过低。
硬件清单:








买了之后,没有pcb原理图